HOME   LIST
‹–   –›

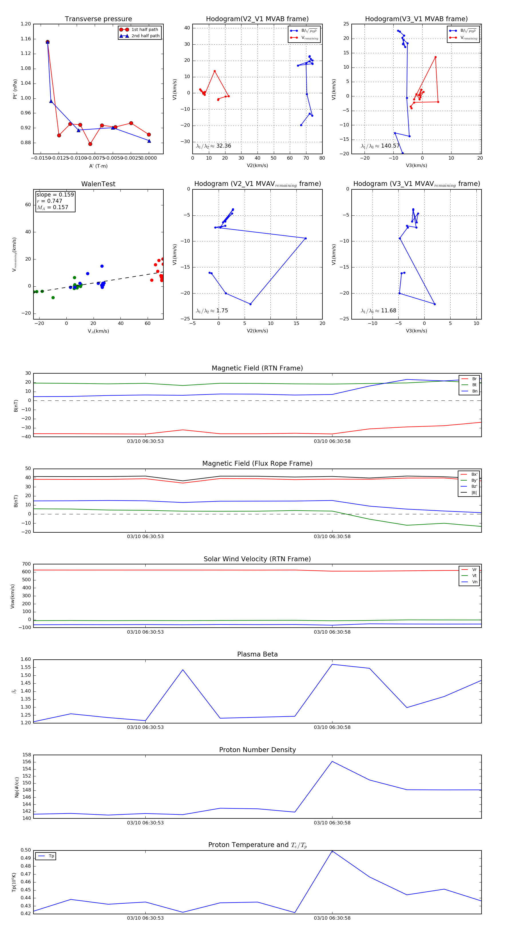
Flux Rope in 2023

Flux Rope Event 2023-03-10 06:30:50 ~ 2023-03-10 06:31:02 (13 seconds)


plot