HOME   LIST
‹–   –›

Flux Rope in 2023

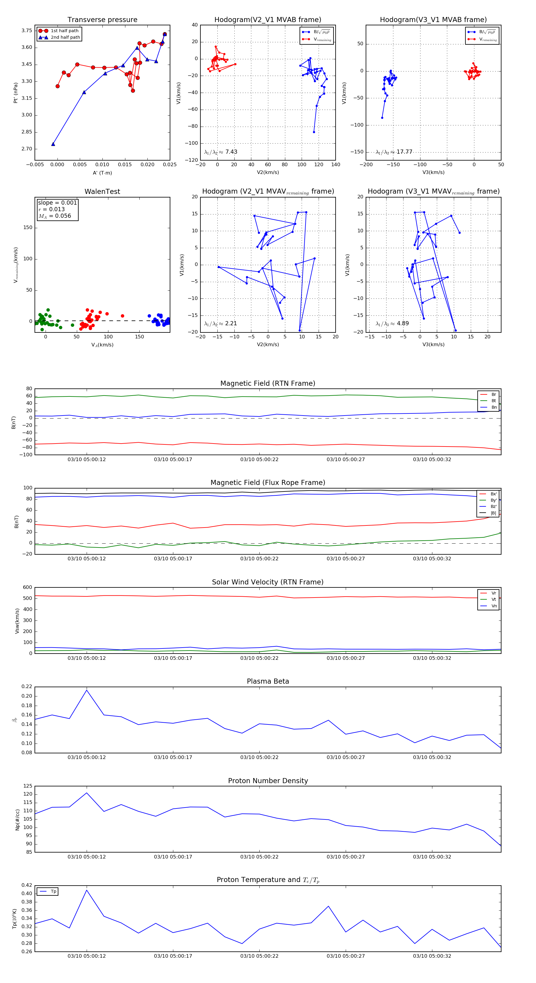
Flux Rope Event 2023-03-10 05:00:09 ~ 2023-03-10 05:00:36 (28 seconds)


plot