HOME   LIST
‹–   –›

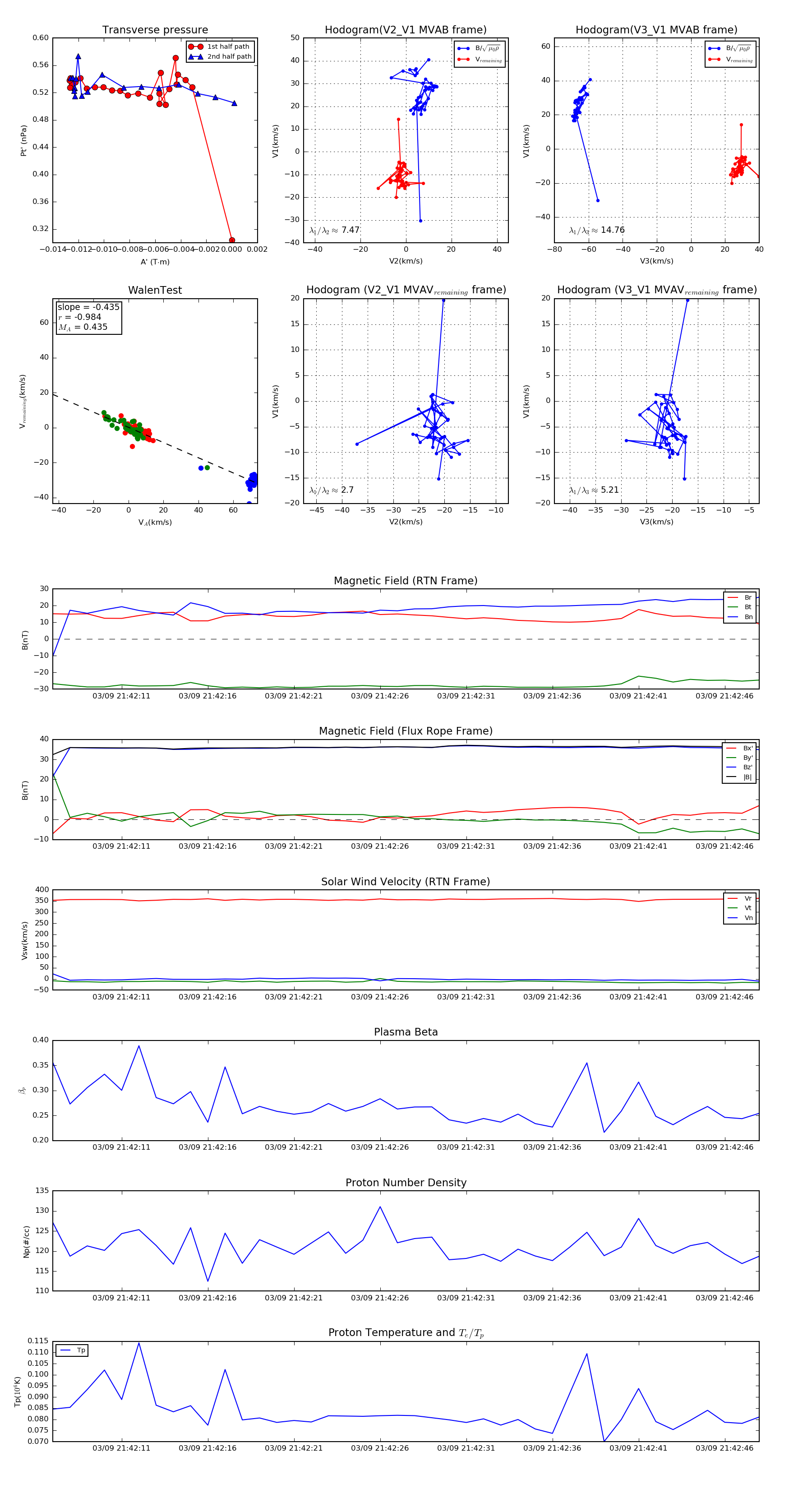
Flux Rope in 2023

Flux Rope Event 2023-03-09 21:42:07 ~ 2023-03-09 21:42:48 (42 seconds)


plot