HOME   LIST
‹–   –›

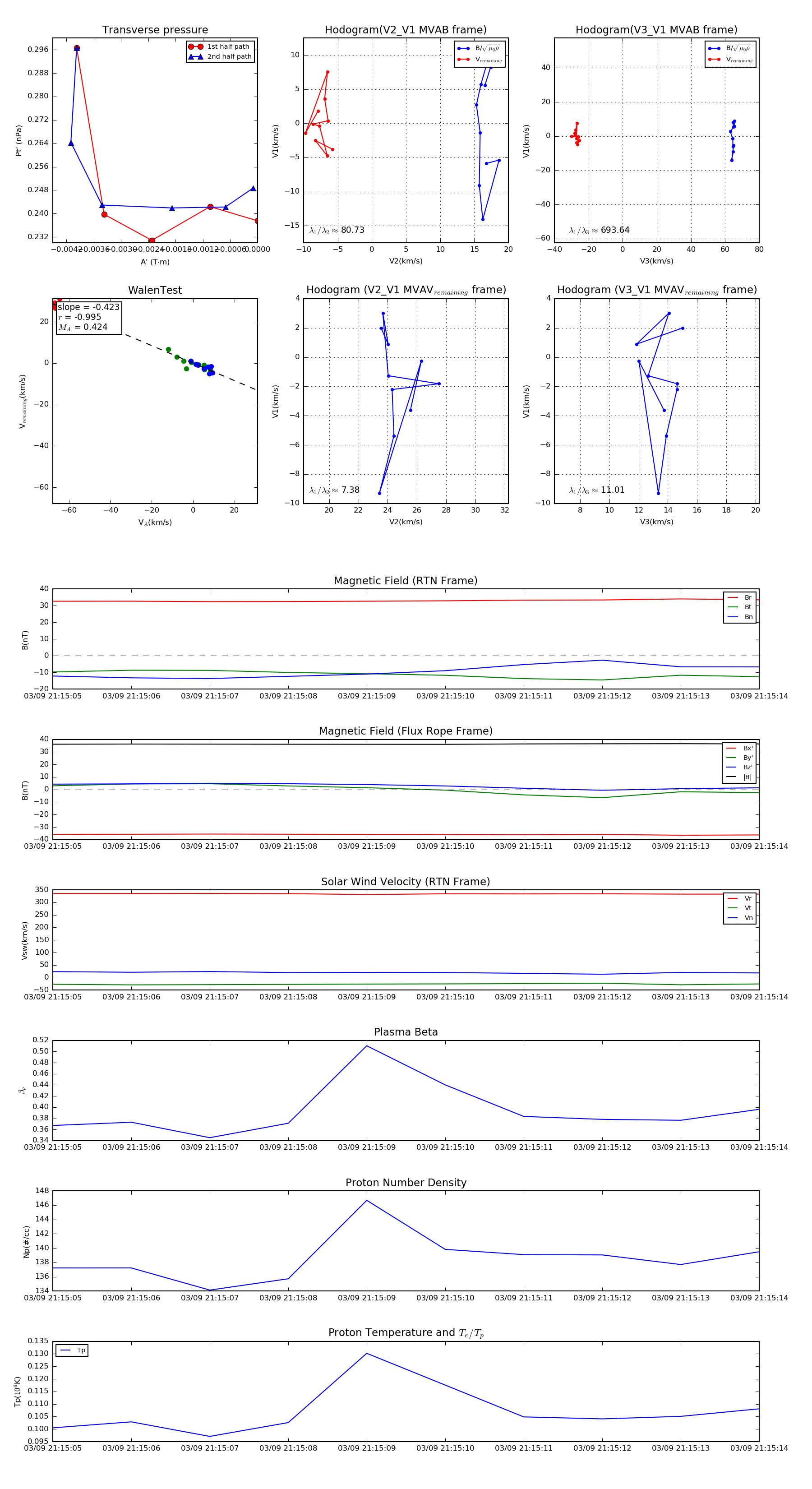
Flux Rope in 2023

Flux Rope Event 2023-03-09 21:15:05 ~ 2023-03-09 21:15:14 (10 seconds)


plot