HOME   LIST
‹–   –›

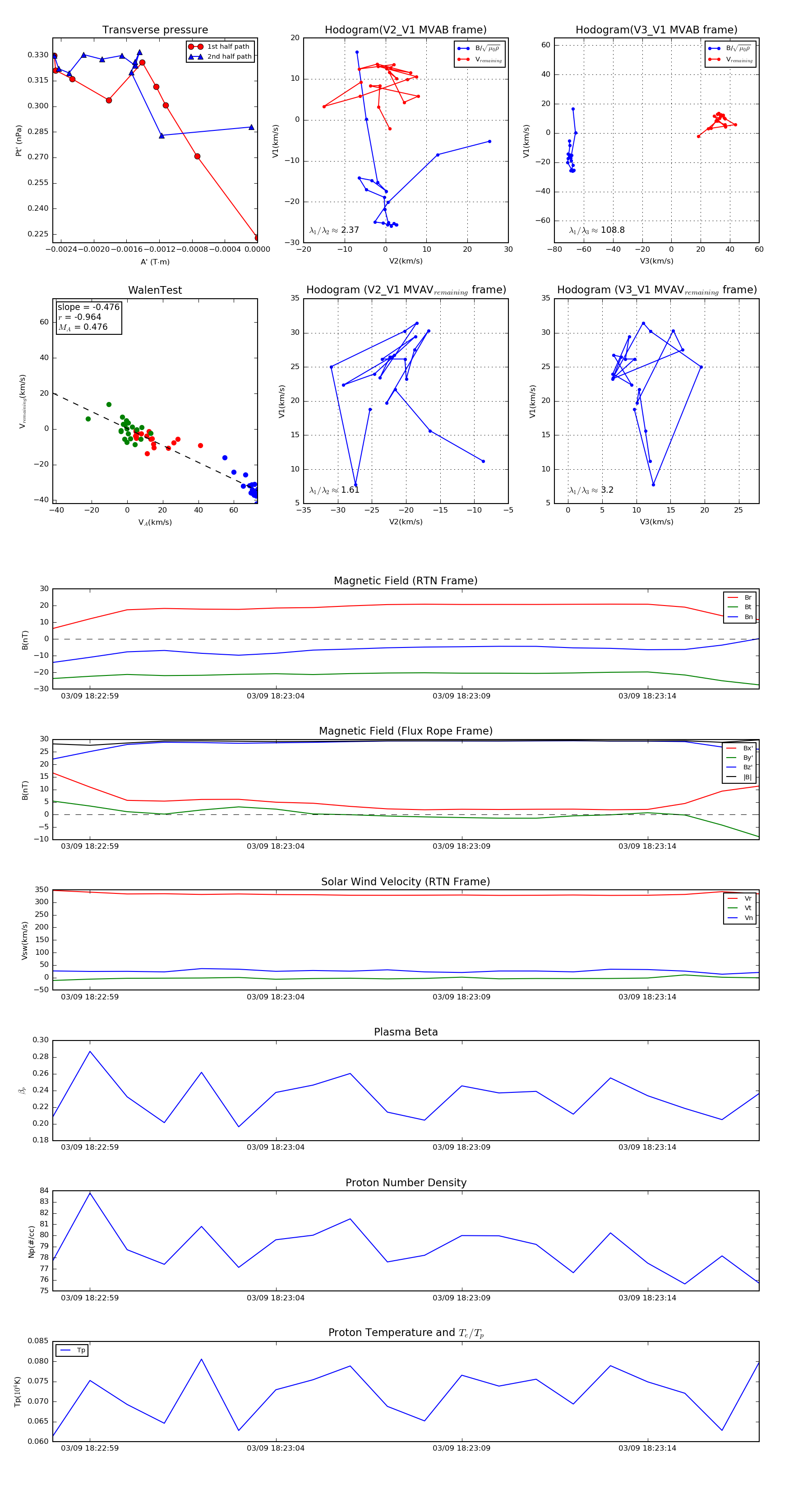
Flux Rope in 2023

Flux Rope Event 2023-03-09 18:22:58 ~ 2023-03-09 18:23:17 (20 seconds)


plot