HOME   LIST
‹–   –›

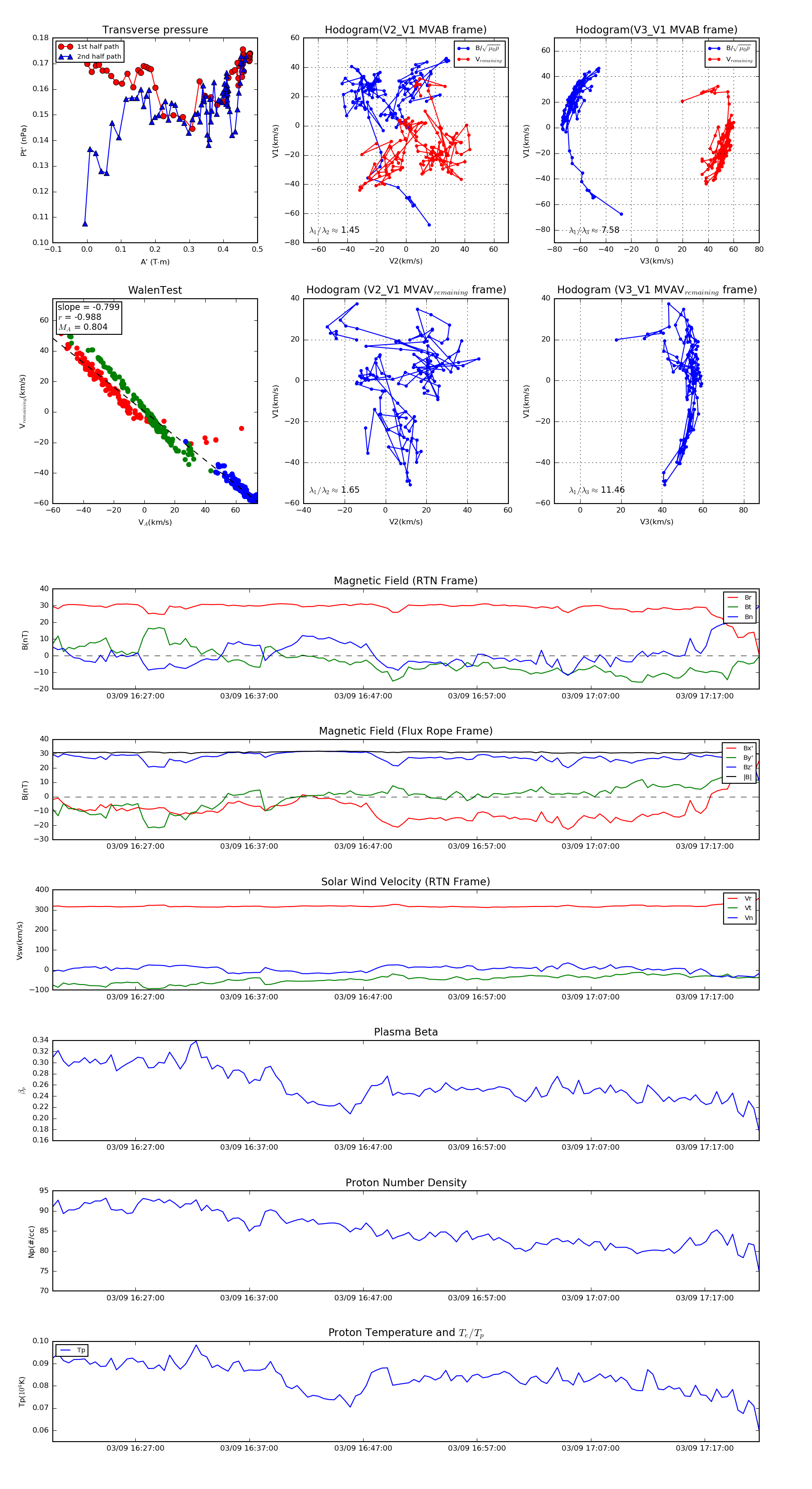
Flux Rope in 2023

Flux Rope Event 2023-03-09 16:19:44 ~ 2023-03-09 17:21:48 (3725 seconds)


plot