HOME   LIST
‹–   –›

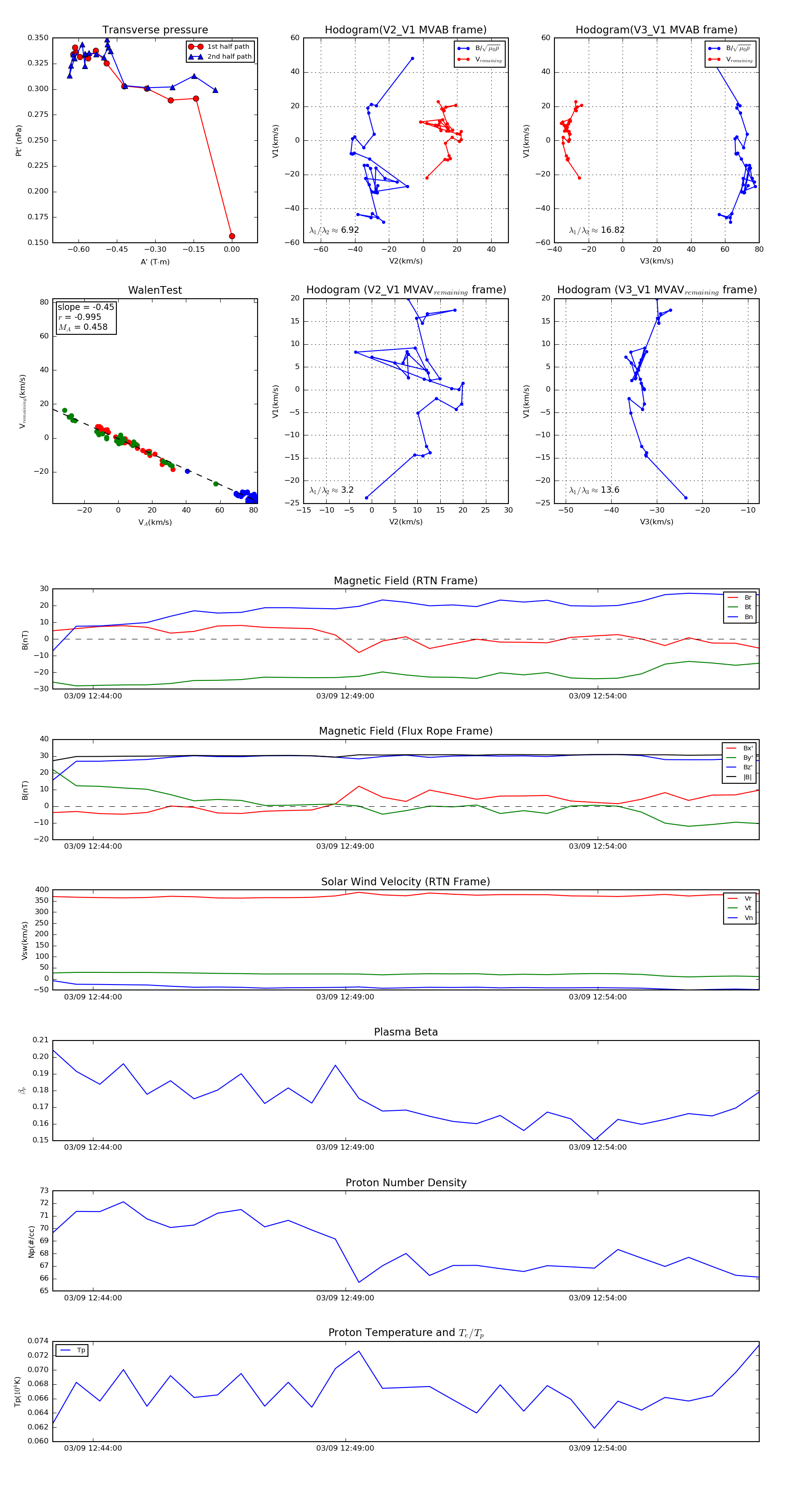
Flux Rope in 2023

Flux Rope Event 2023-03-09 12:43:12 ~ 2023-03-09 12:57:12 (841 seconds)


plot