HOME   LIST
‹–   –›

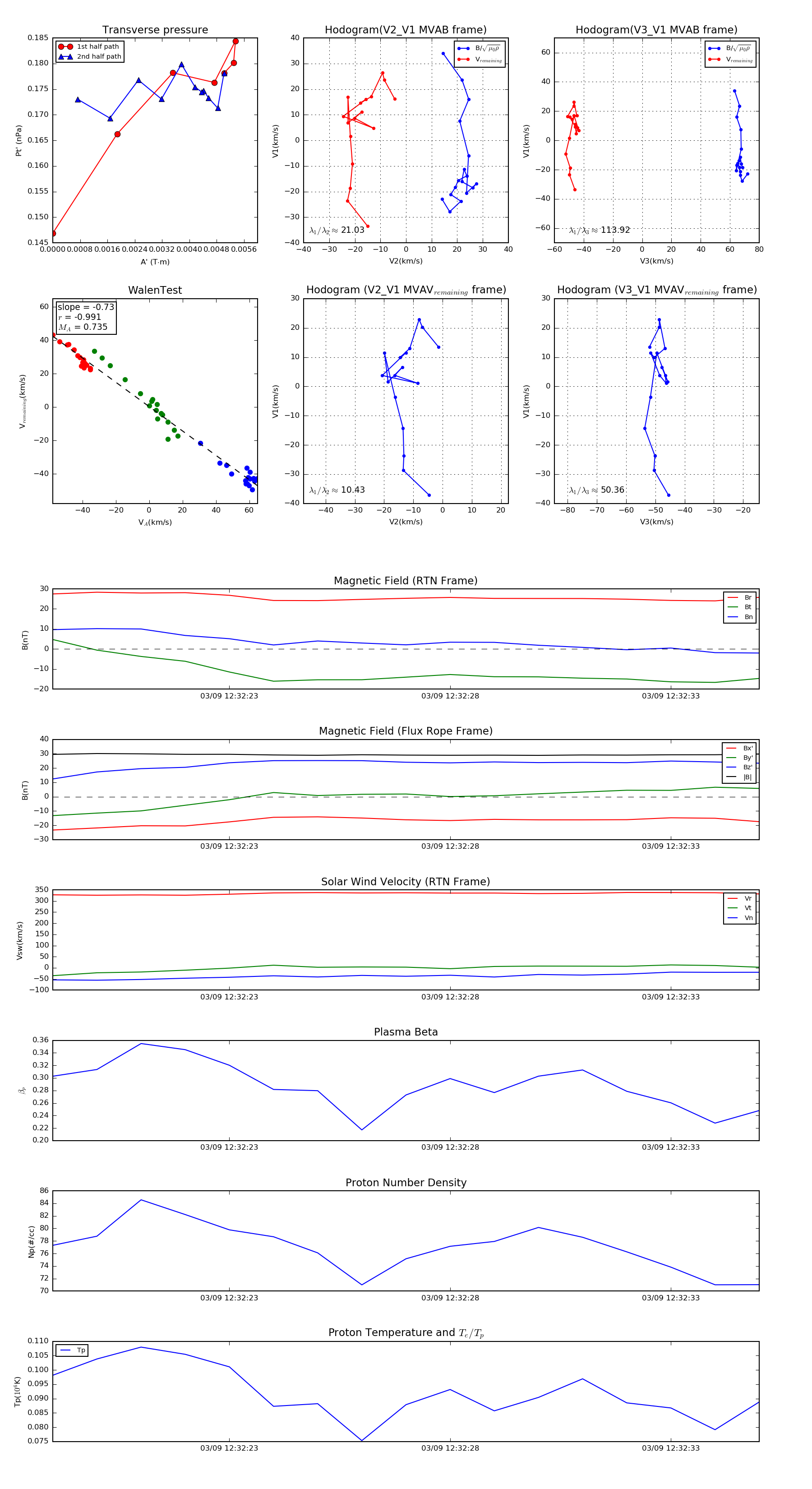
Flux Rope in 2023

Flux Rope Event 2023-03-09 12:32:19 ~ 2023-03-09 12:32:35 (17 seconds)


plot