HOME   LIST
‹–   –›

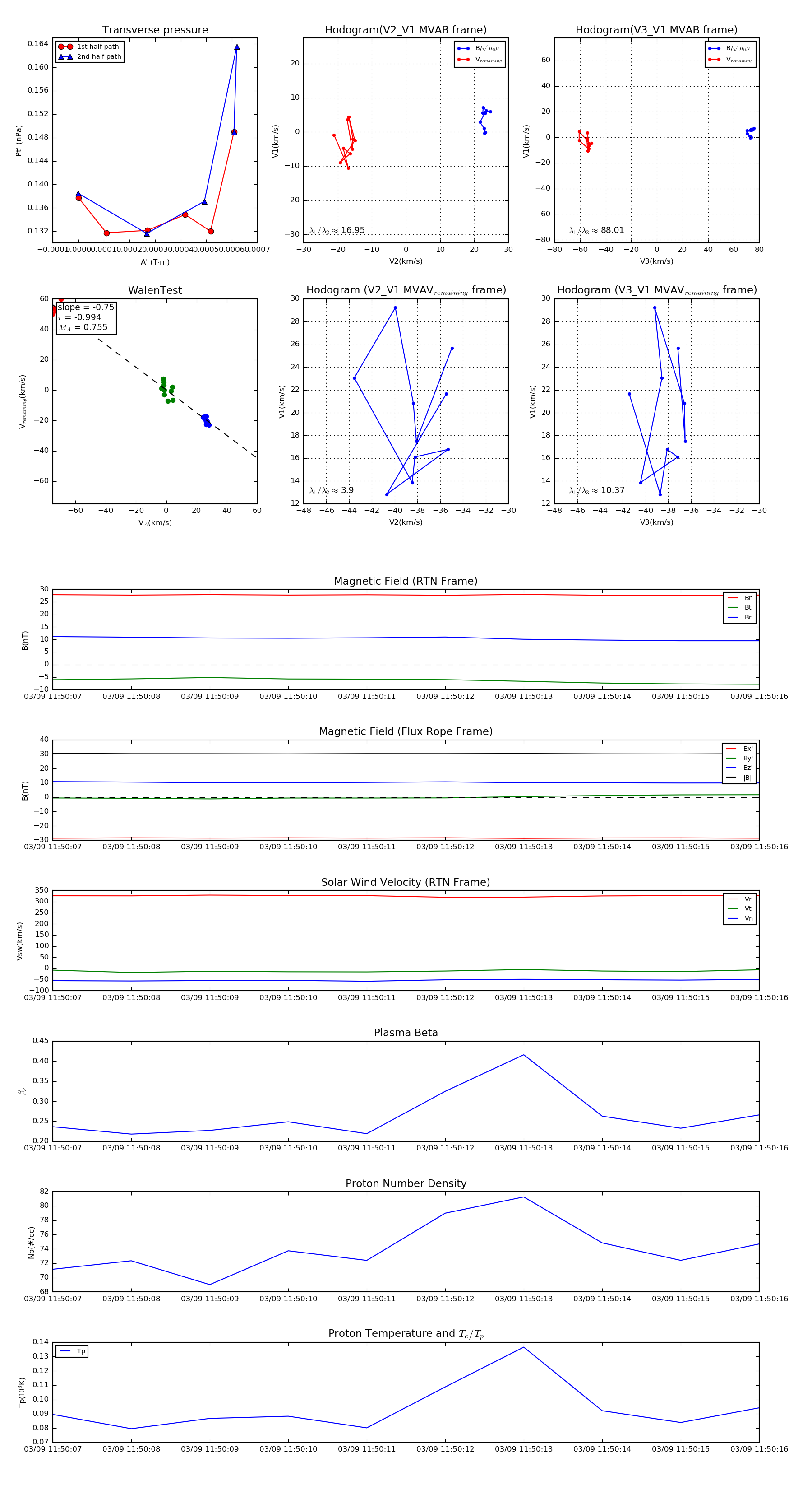
Flux Rope in 2023

Flux Rope Event 2023-03-09 11:50:07 ~ 2023-03-09 11:50:16 (10 seconds)


plot