HOME   LIST
‹–   –›

Flux Rope in 2023

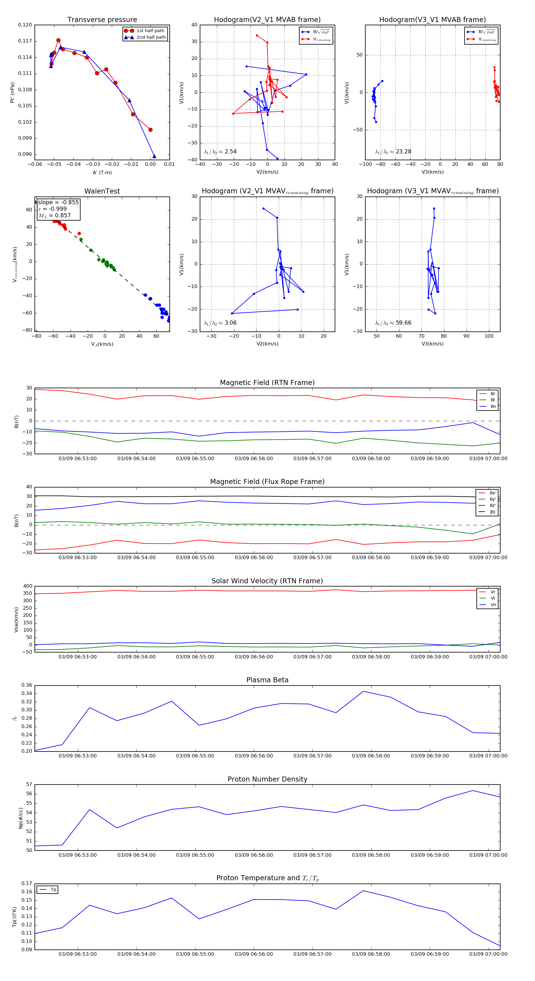
Flux Rope Event 2023-03-09 06:52:16 ~ 2023-03-09 07:00:12 (477 seconds)


plot