HOME   LIST
‹–   –›

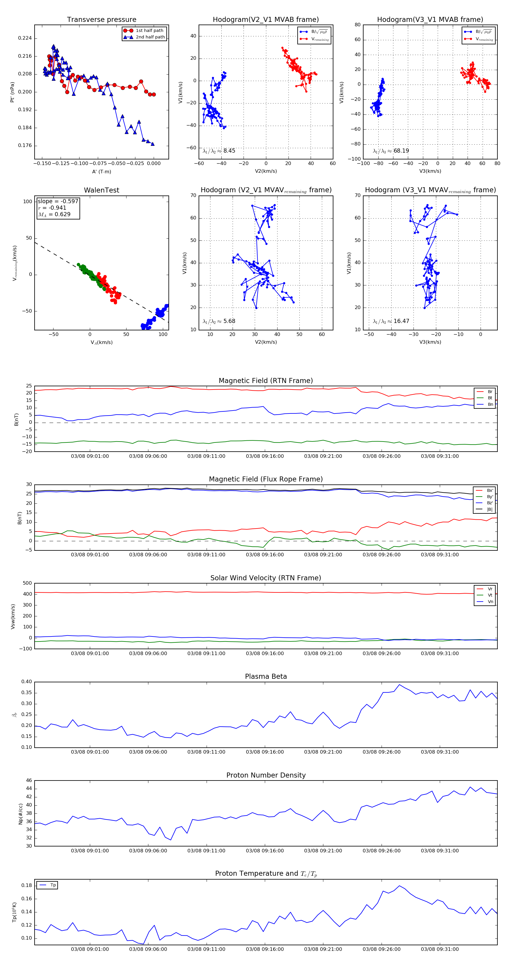
Flux Rope in 2023

Flux Rope Event 2023-03-08 08:56:16 ~ 2023-03-08 09:35:56 (2381 seconds)


plot