HOME   LIST
‹–   –›

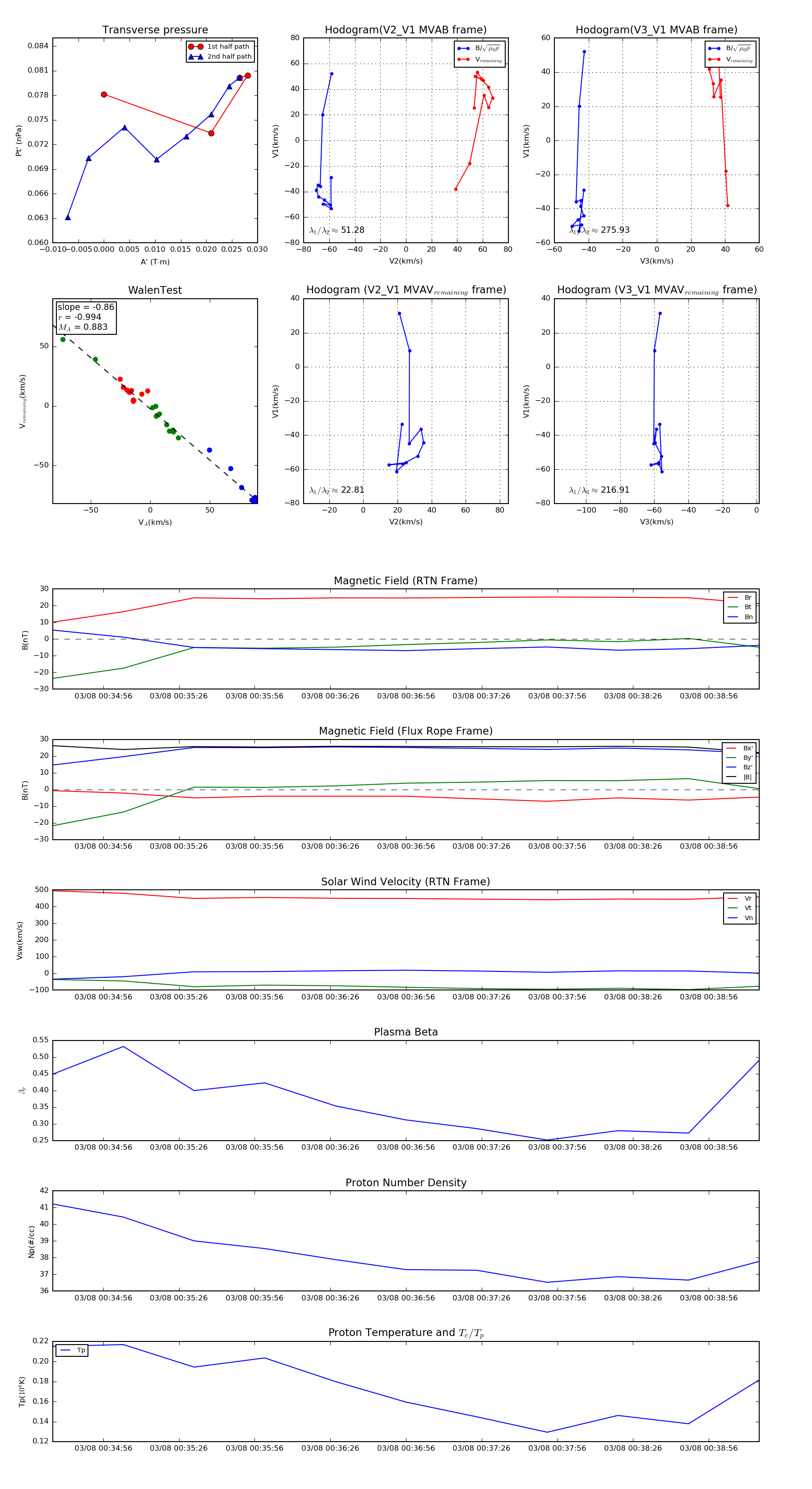
Flux Rope in 2023

Flux Rope Event 2023-03-08 00:34:36 ~ 2023-03-08 00:39:16 (281 seconds)


plot