HOME   LIST
‹–   –›

Flux Rope in 2023

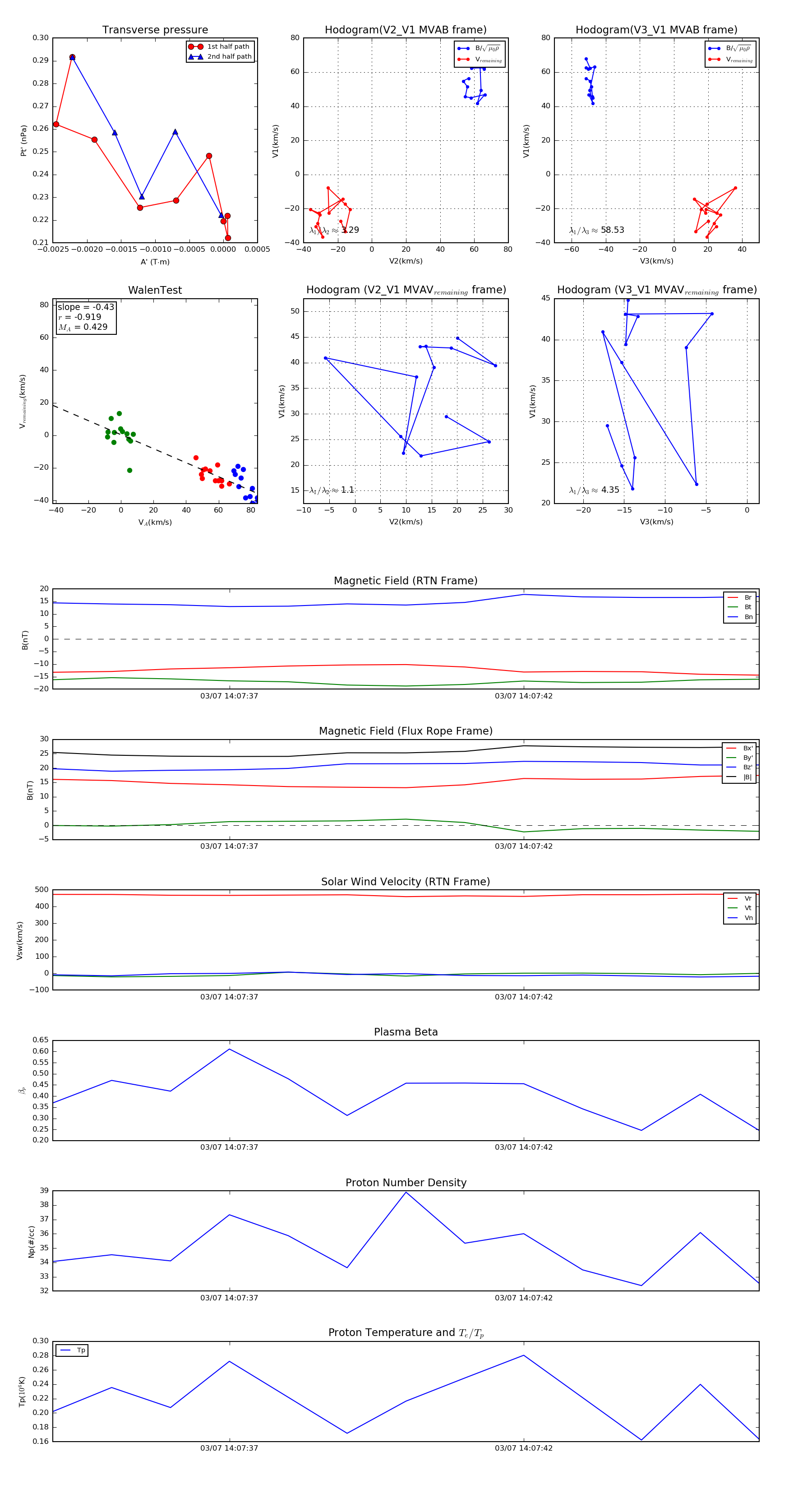
Flux Rope Event 2023-03-07 14:07:34 ~ 2023-03-07 14:07:46 (13 seconds)


plot