HOME   LIST
‹–   –›

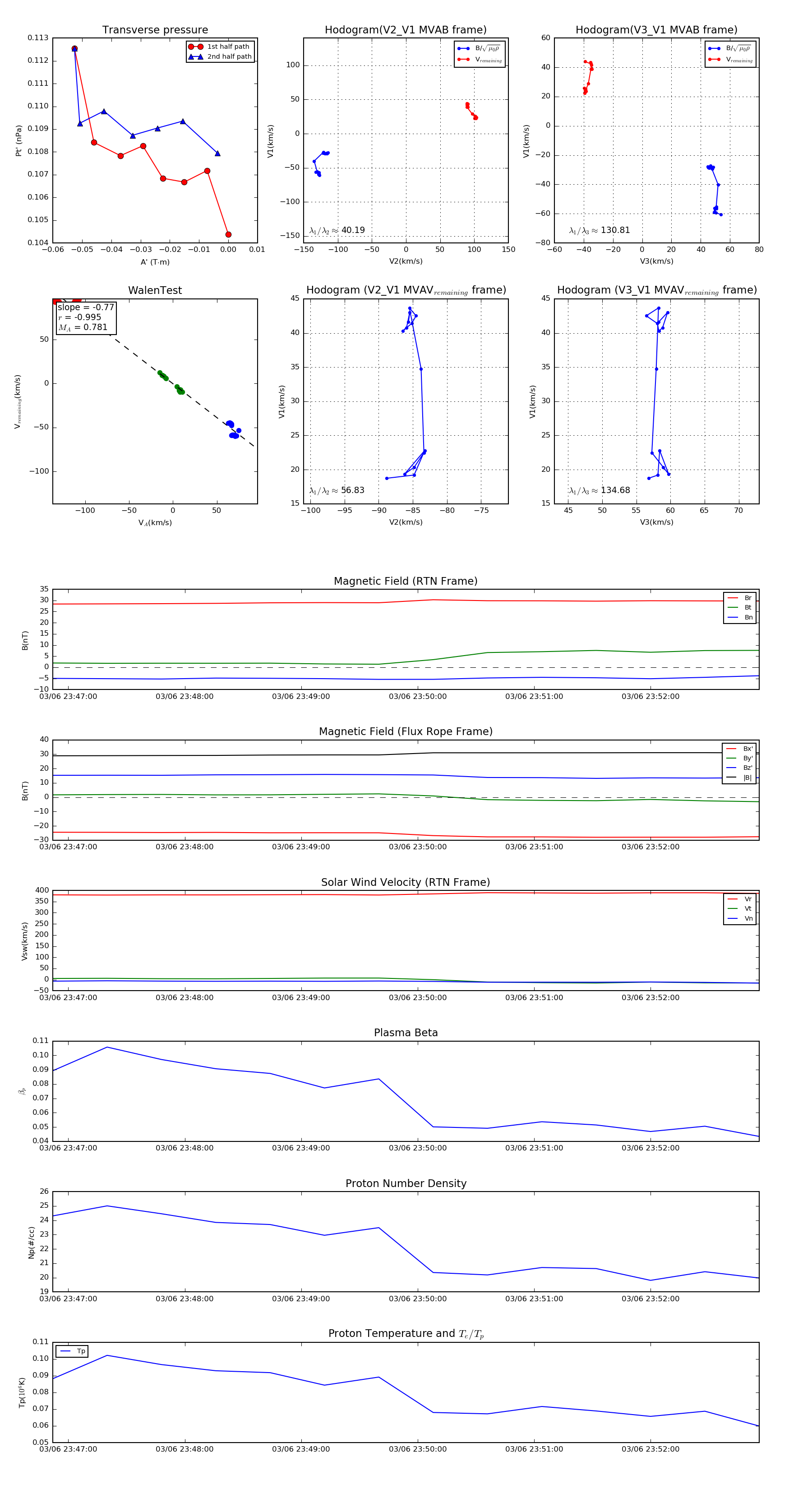
Flux Rope in 2023

Flux Rope Event 2023-03-06 23:46:52 ~ 2023-03-06 23:52:56 (365 seconds)


plot