HOME   LIST
‹–   –›

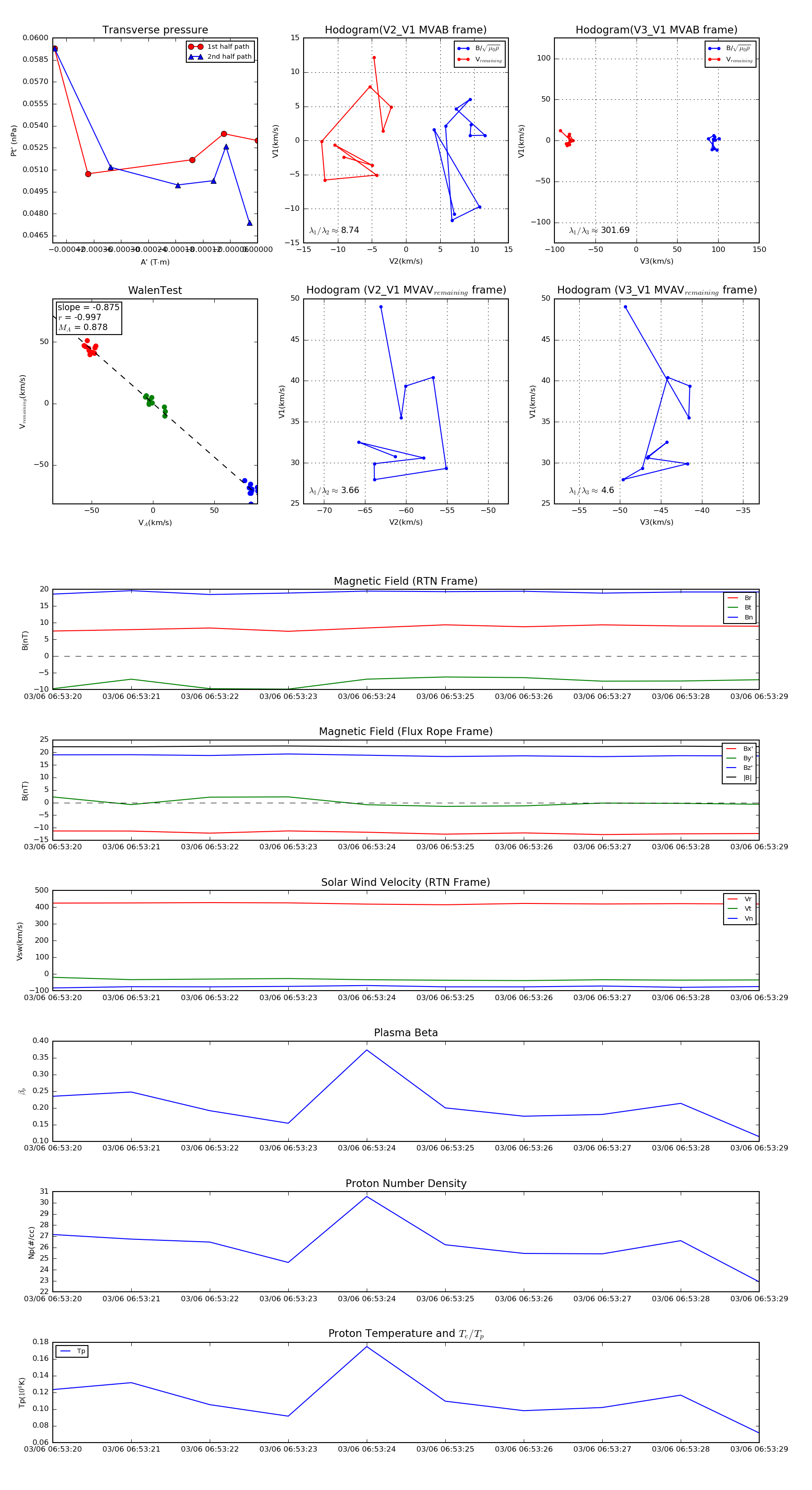
Flux Rope in 2023

Flux Rope Event 2023-03-06 06:53:20 ~ 2023-03-06 06:53:29 (10 seconds)


plot