HOME   LIST
‹–   –›

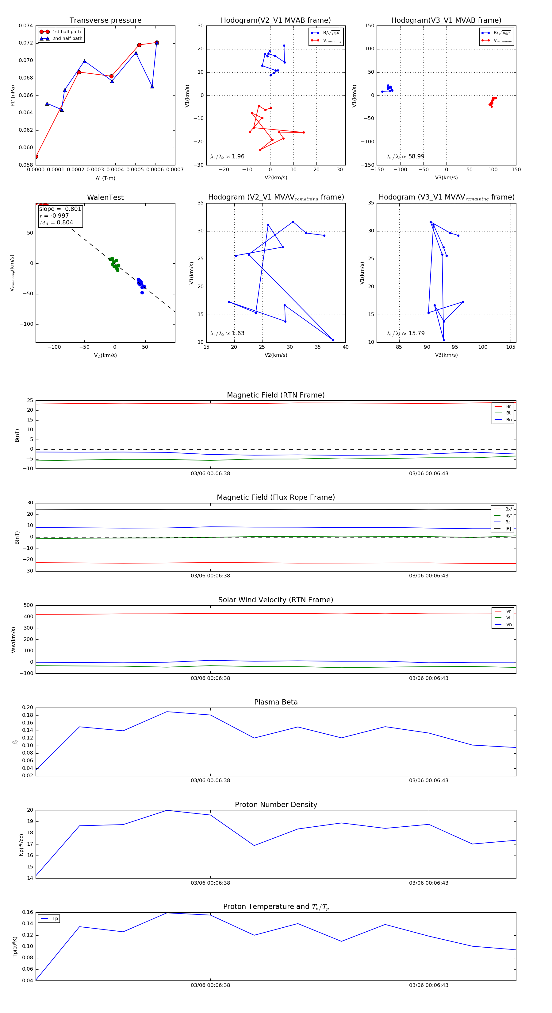
Flux Rope in 2023

Flux Rope Event 2023-03-06 00:06:34 ~ 2023-03-06 00:06:45 (12 seconds)


plot