HOME   LIST
‹–   –›

Flux Rope in 2023

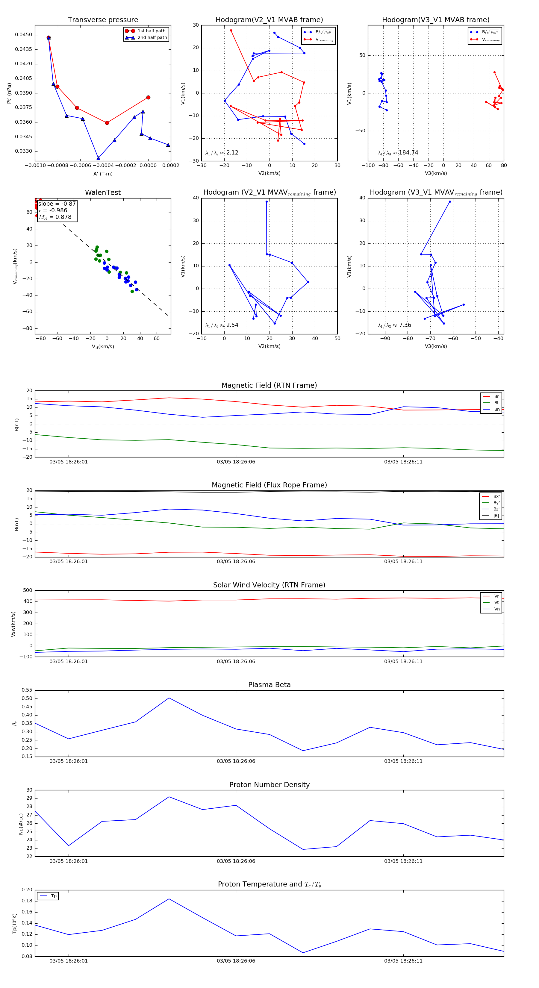
Flux Rope Event 2023-03-05 18:26:00 ~ 2023-03-05 18:26:14 (15 seconds)


plot