HOME   LIST
‹–   –›

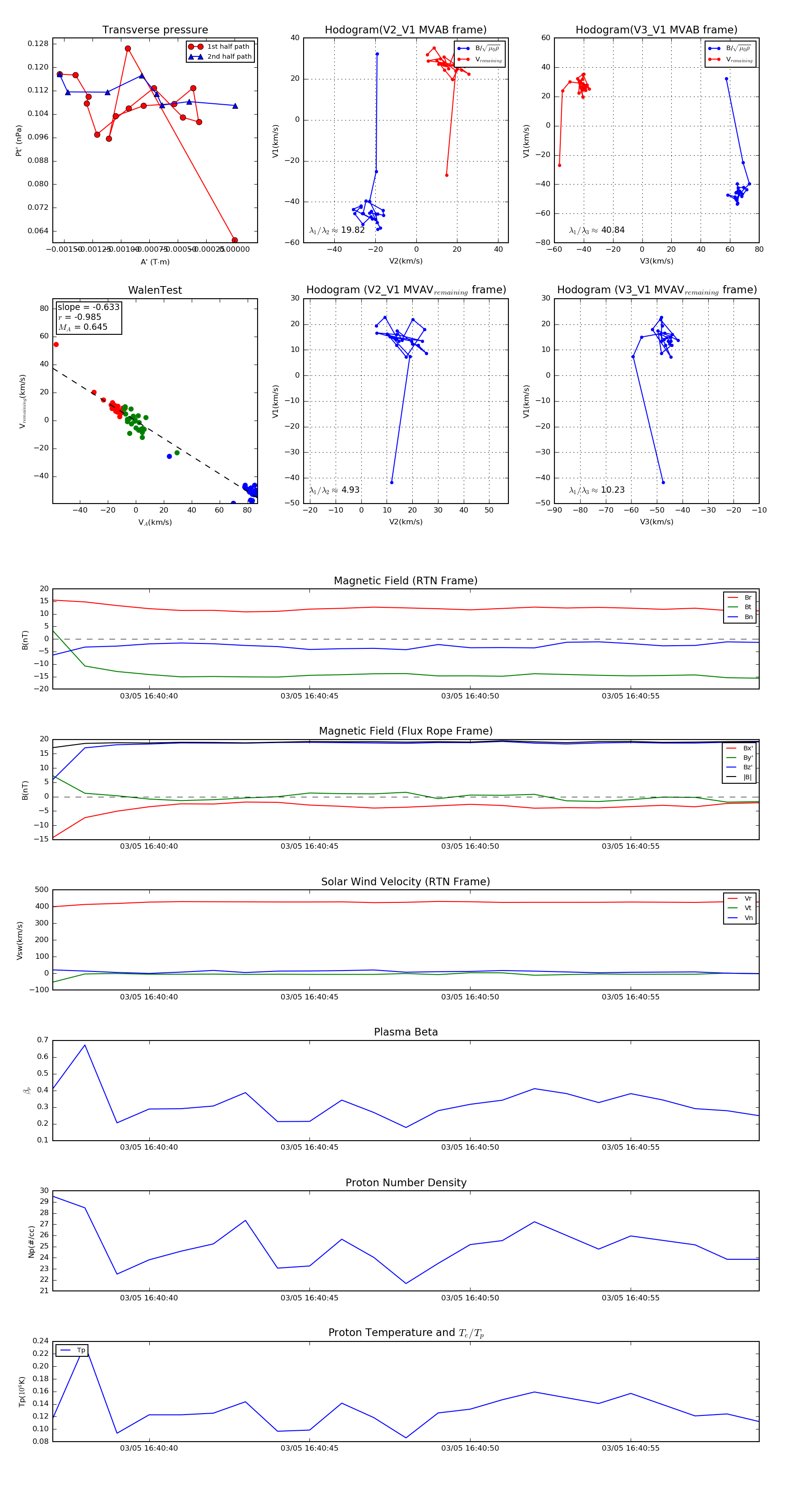
Flux Rope in 2023

Flux Rope Event 2023-03-05 16:40:37 ~ 2023-03-05 16:40:59 (23 seconds)


plot