HOME   LIST
‹–   –›

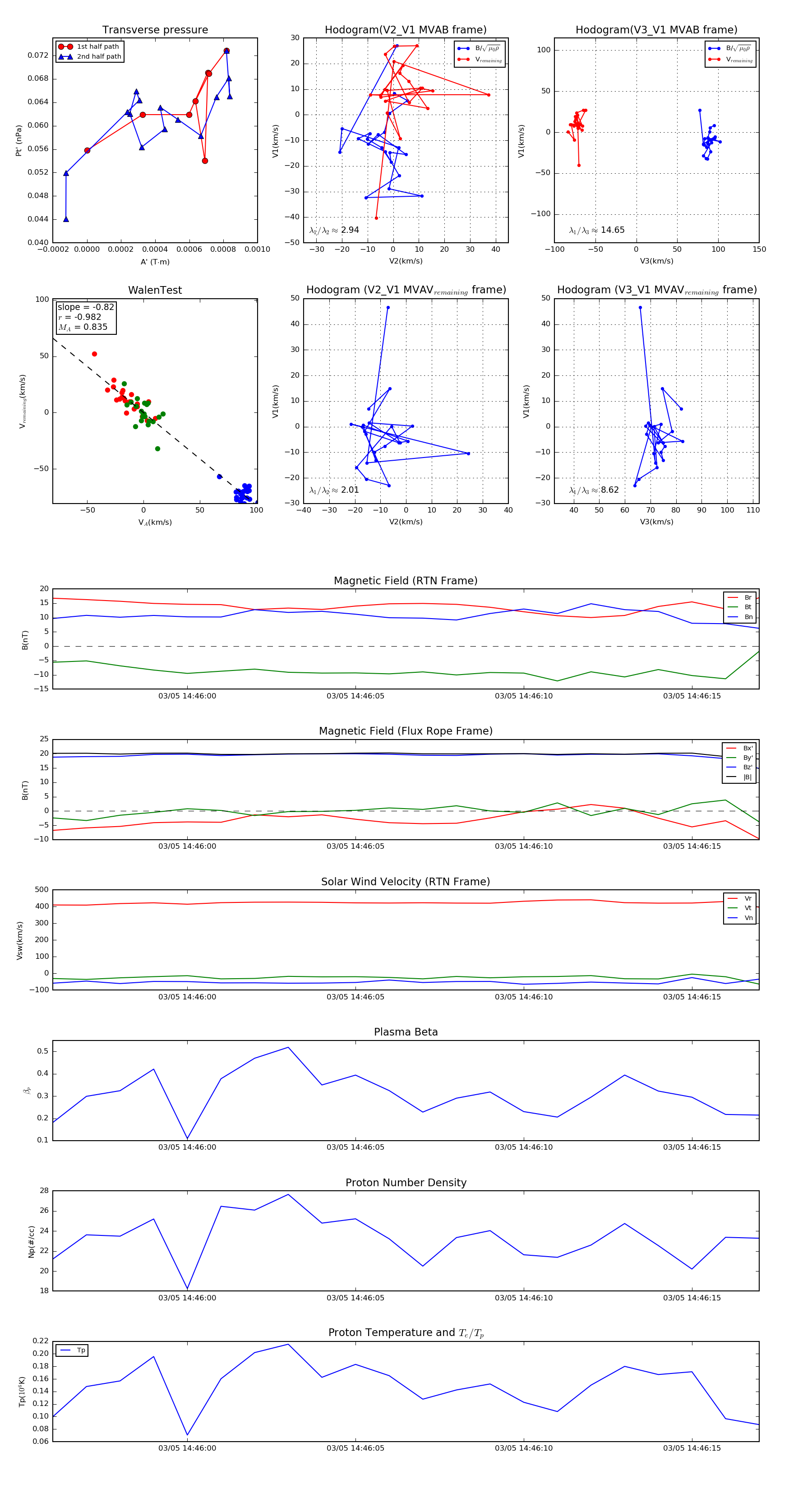
Flux Rope in 2023

Flux Rope Event 2023-03-05 14:45:56 ~ 2023-03-05 14:46:17 (22 seconds)


plot