HOME   LIST
‹–   –›

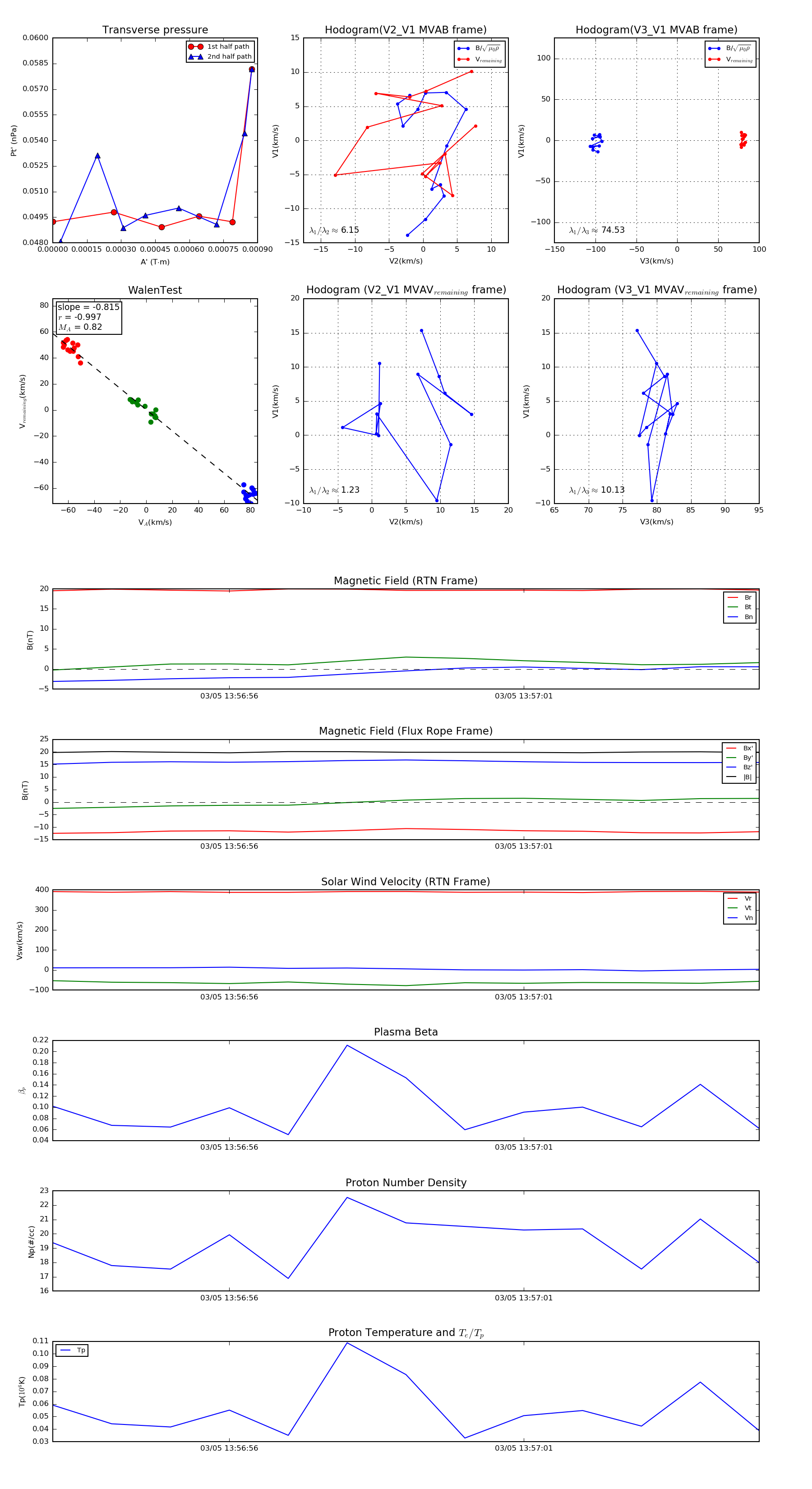
Flux Rope in 2023

Flux Rope Event 2023-03-05 13:56:53 ~ 2023-03-05 13:57:05 (13 seconds)


plot