HOME   LIST
‹–   –›

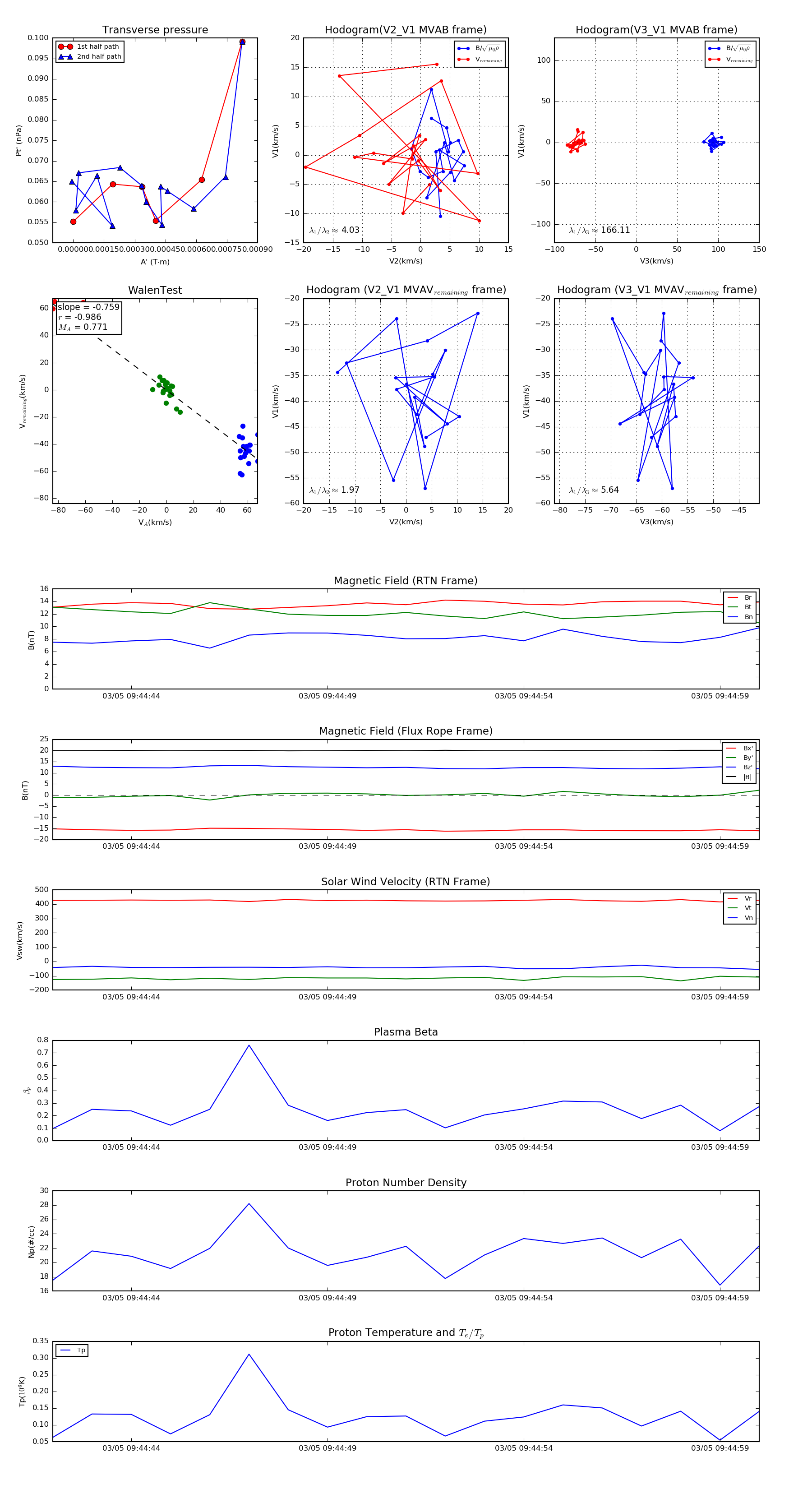
Flux Rope in 2023

Flux Rope Event 2023-03-05 09:44:42 ~ 2023-03-05 09:45:00 (19 seconds)


plot