HOME   LIST
‹–   –›

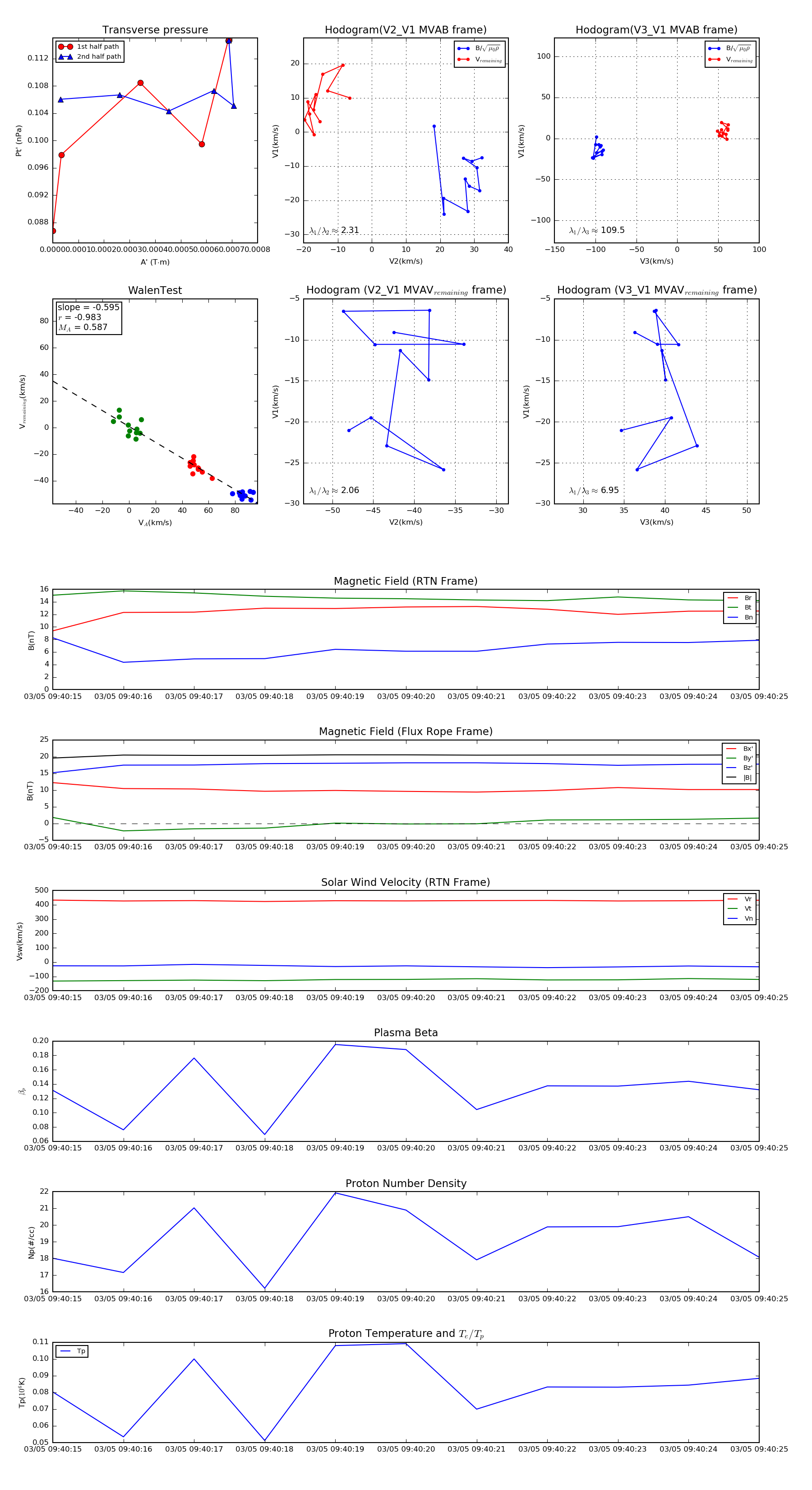
Flux Rope in 2023

Flux Rope Event 2023-03-05 09:40:15 ~ 2023-03-05 09:40:25 (11 seconds)


plot