HOME   LIST
‹–   –›

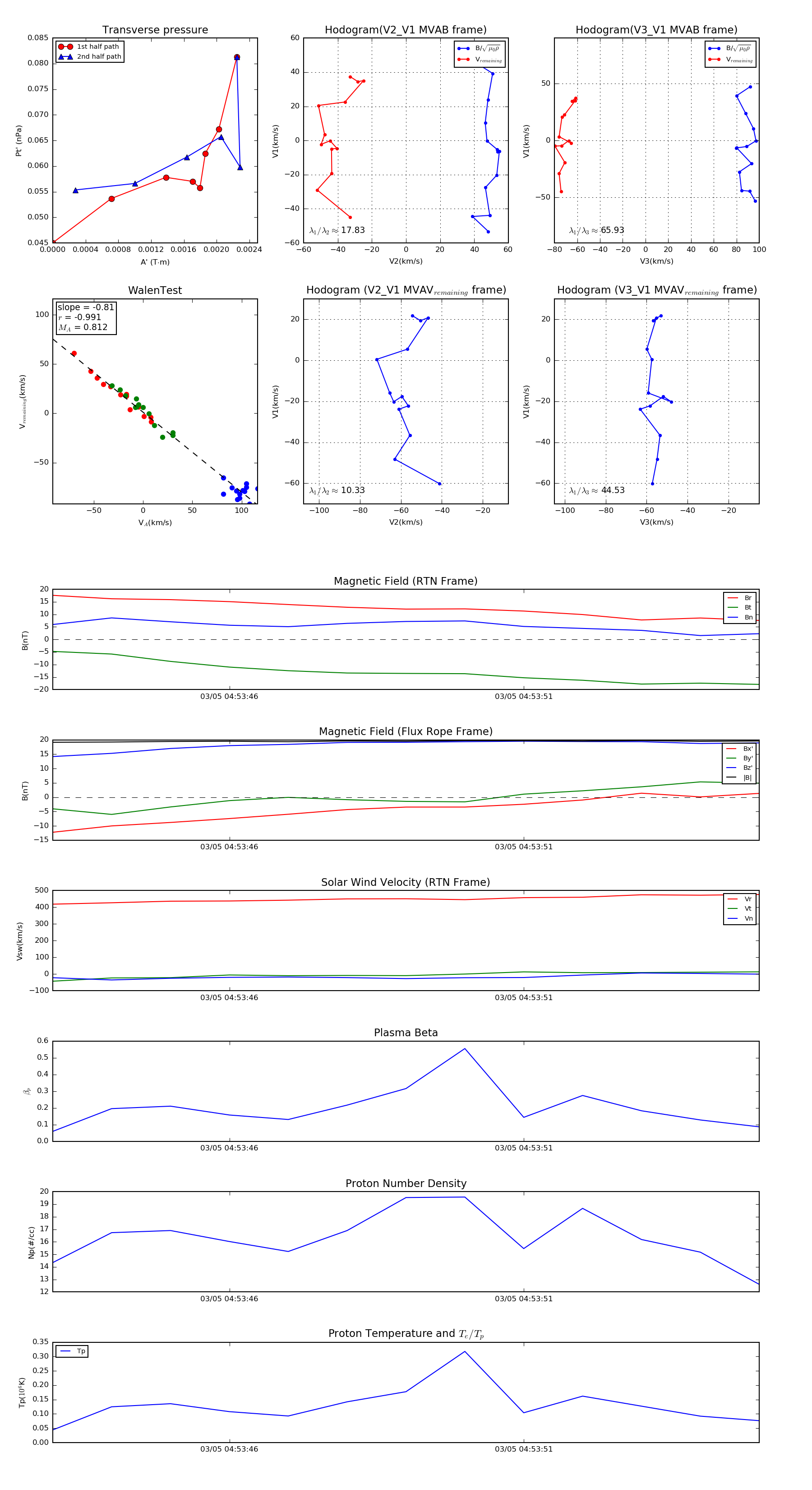
Flux Rope in 2023

Flux Rope Event 2023-03-05 04:53:43 ~ 2023-03-05 04:53:55 (13 seconds)


plot