HOME   LIST
‹–   –›

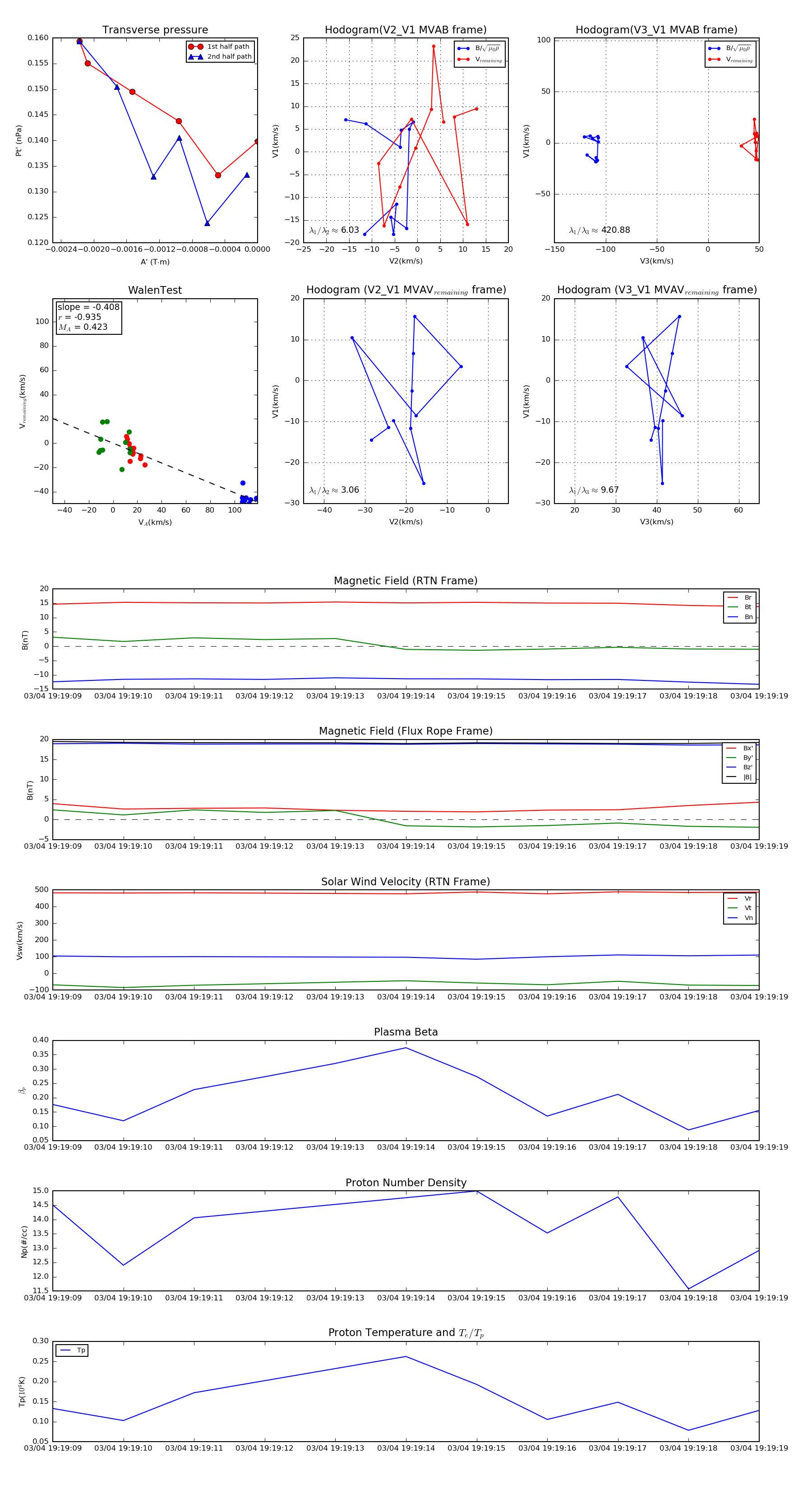
Flux Rope in 2023

Flux Rope Event 2023-03-04 19:19:09 ~ 2023-03-04 19:19:19 (11 seconds)


plot