HOME   LIST
‹–   –›

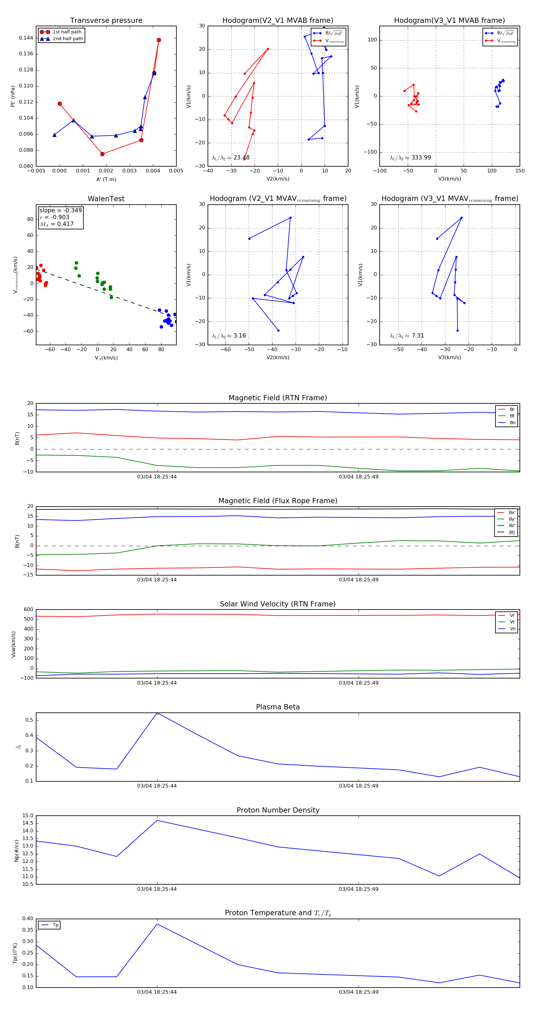
Flux Rope in 2023

Flux Rope Event 2023-03-04 18:25:41 ~ 2023-03-04 18:25:53 (13 seconds)


plot