HOME   LIST
‹–   –›

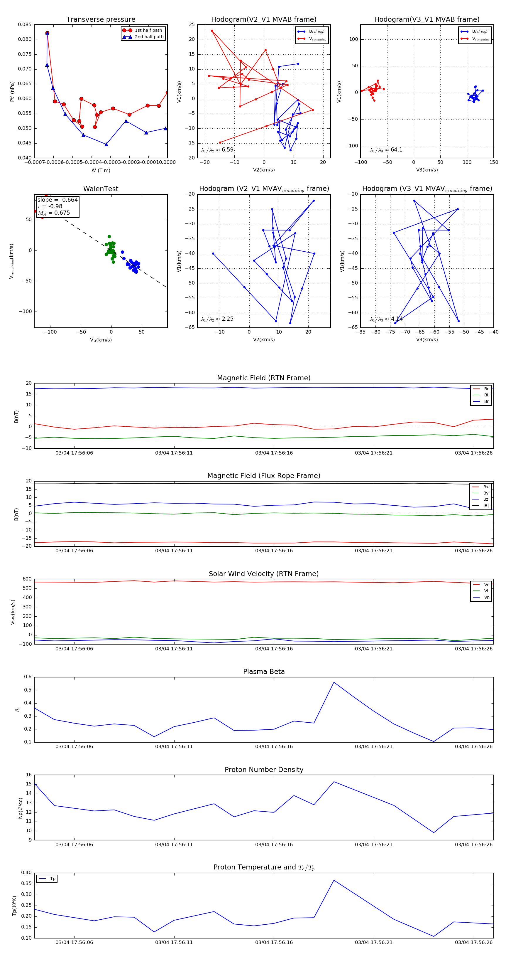
Flux Rope in 2023

Flux Rope Event 2023-03-04 17:56:04 ~ 2023-03-04 17:56:27 (24 seconds)


plot