HOME   LIST
‹–   –›

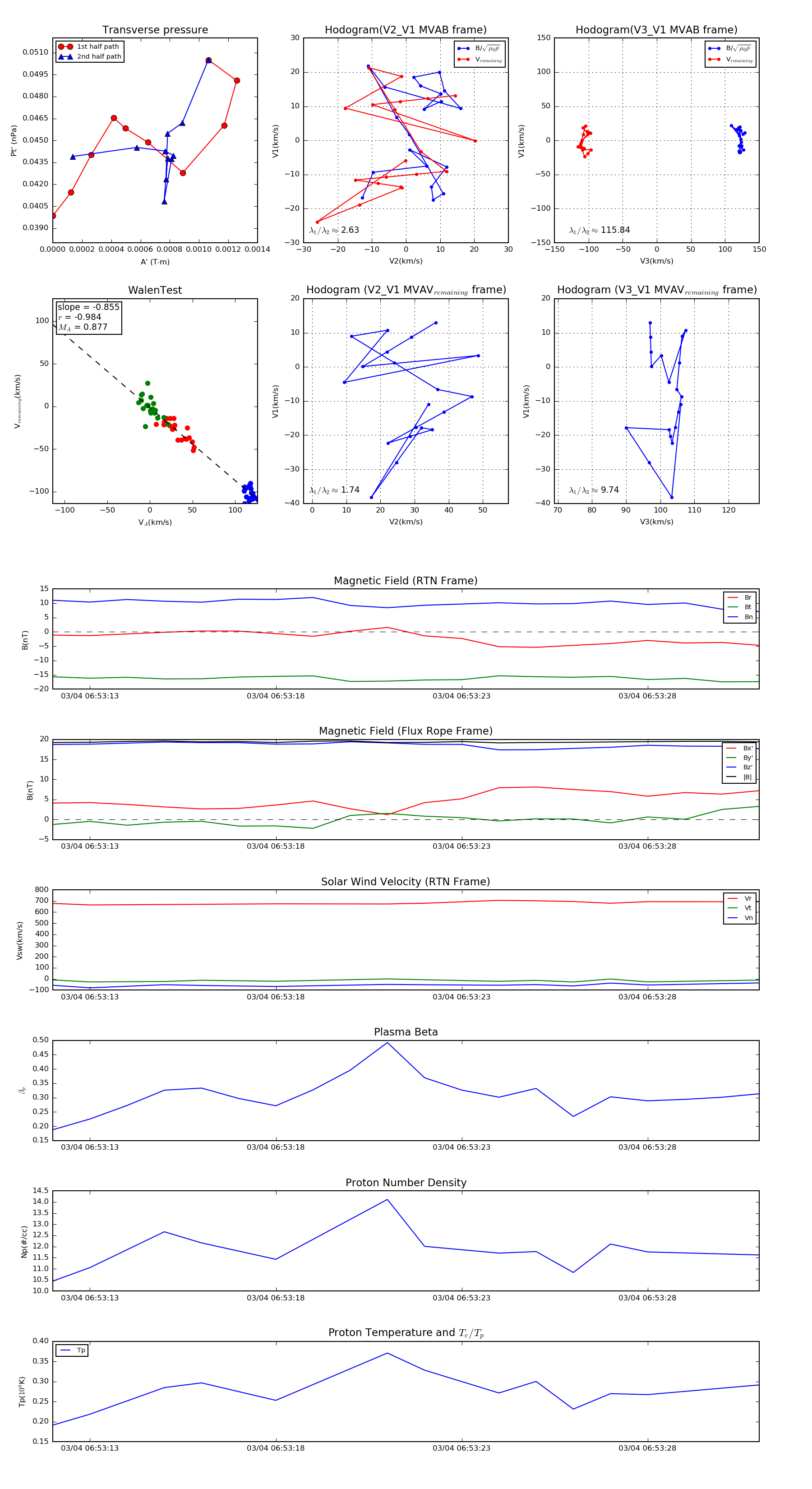
Flux Rope in 2023

Flux Rope Event 2023-03-04 06:53:12 ~ 2023-03-04 06:53:31 (20 seconds)


plot