HOME   LIST
‹–   –›

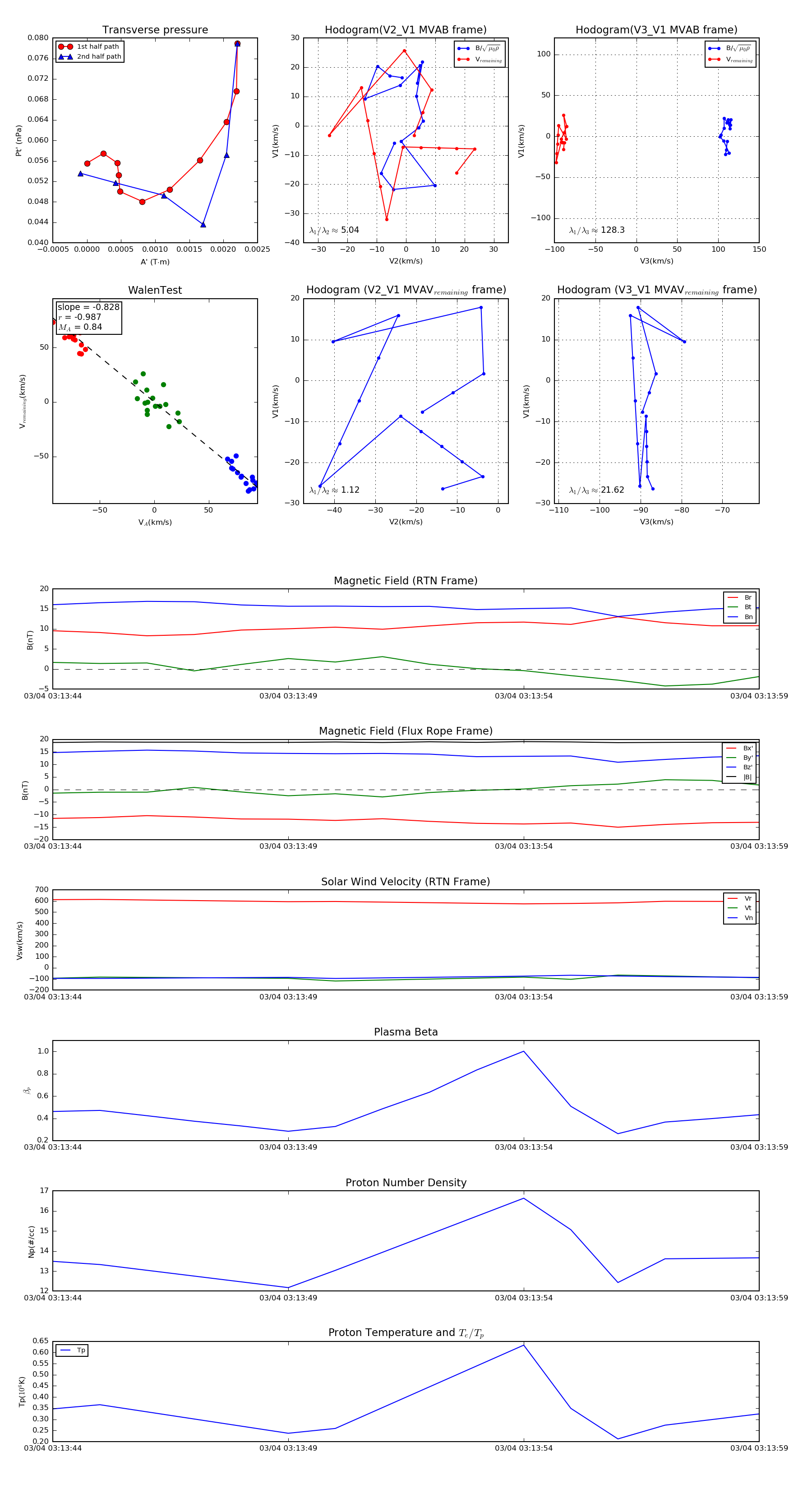
Flux Rope in 2023

Flux Rope Event 2023-03-04 03:13:44 ~ 2023-03-04 03:13:59 (16 seconds)


plot