HOME   LIST
‹–   –›

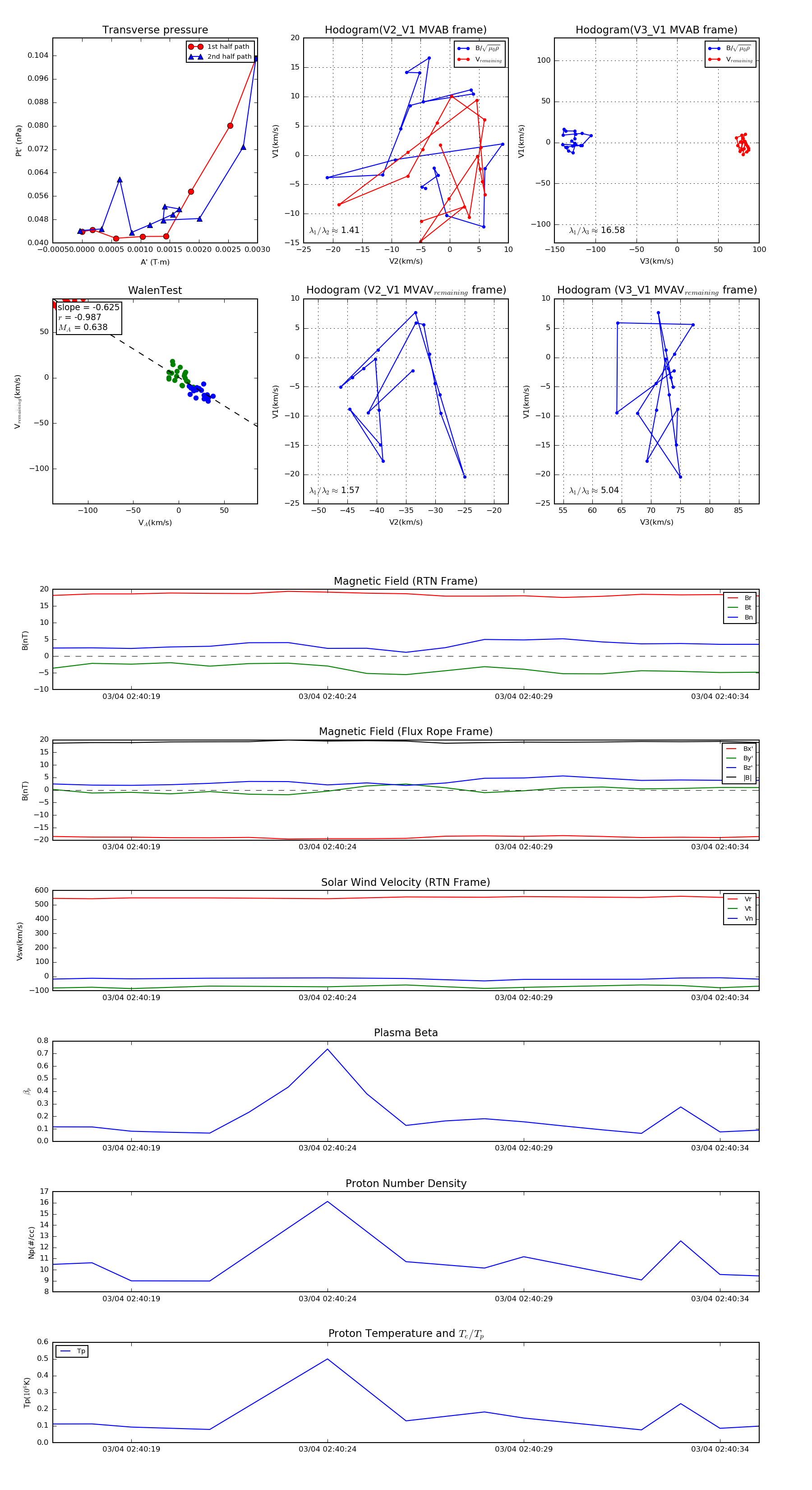
Flux Rope in 2023

Flux Rope Event 2023-03-04 02:40:17 ~ 2023-03-04 02:40:35 (19 seconds)


plot