HOME   LIST
‹–   –›

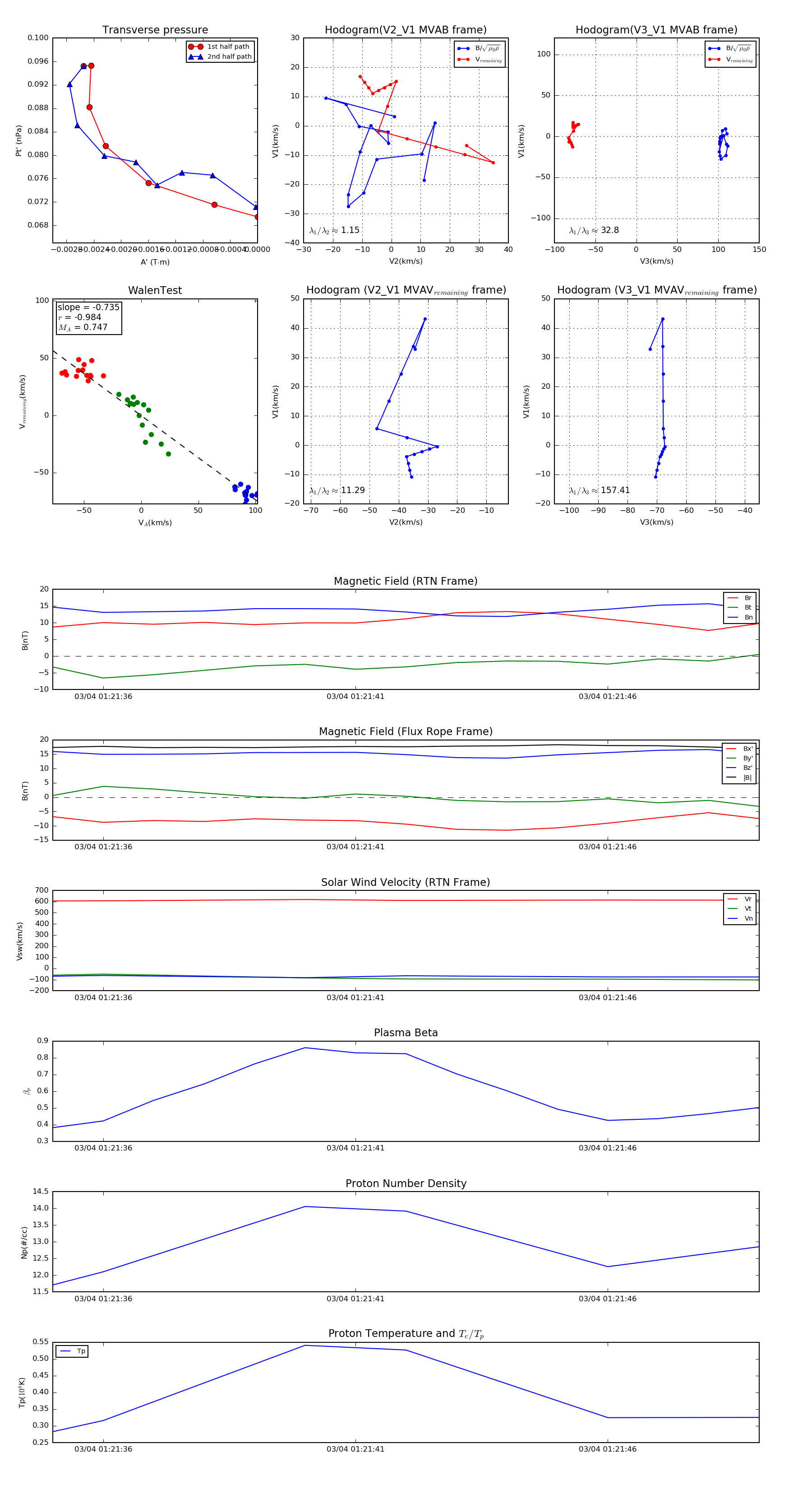
Flux Rope in 2023

Flux Rope Event 2023-03-04 01:21:35 ~ 2023-03-04 01:21:49 (15 seconds)


plot