HOME   LIST
‹–   –›

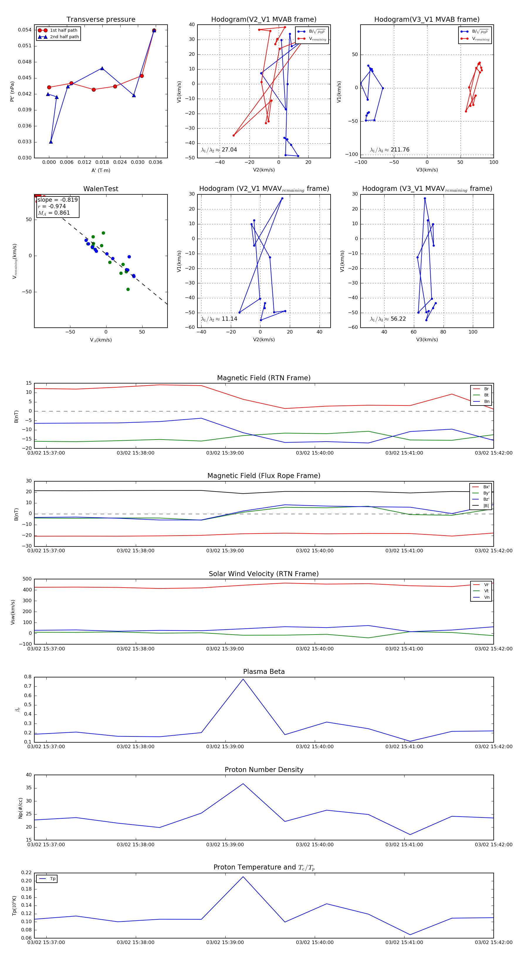
Flux Rope in 2023

Flux Rope Event 2023-03-02 15:36:52 ~ 2023-03-02 15:42:00 (309 seconds)


plot