HOME   LIST
‹–   –›

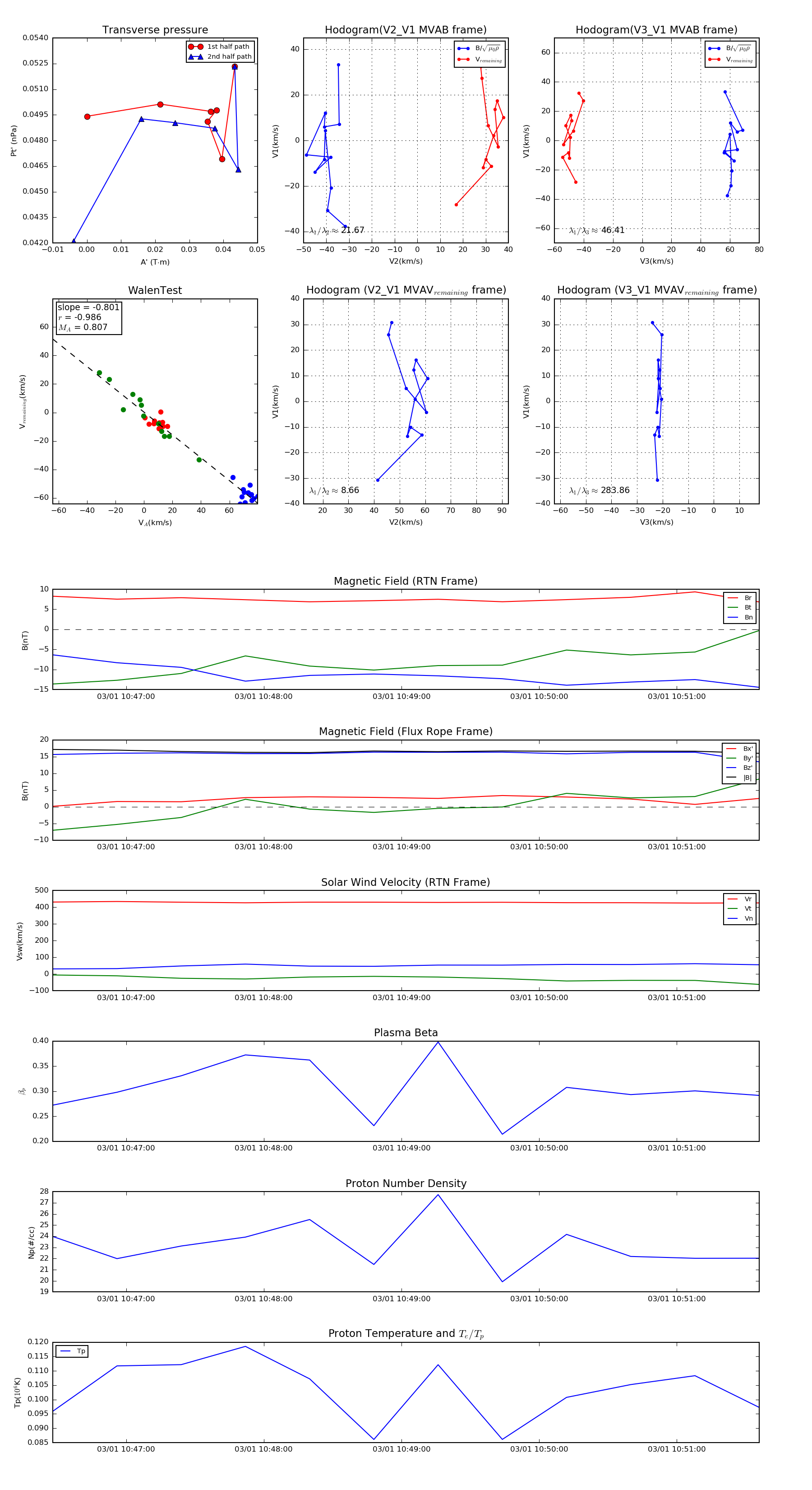
Flux Rope in 2023

Flux Rope Event 2023-03-01 10:46:28 ~ 2023-03-01 10:51:36 (309 seconds)


plot