HOME   LIST
‹–   –›

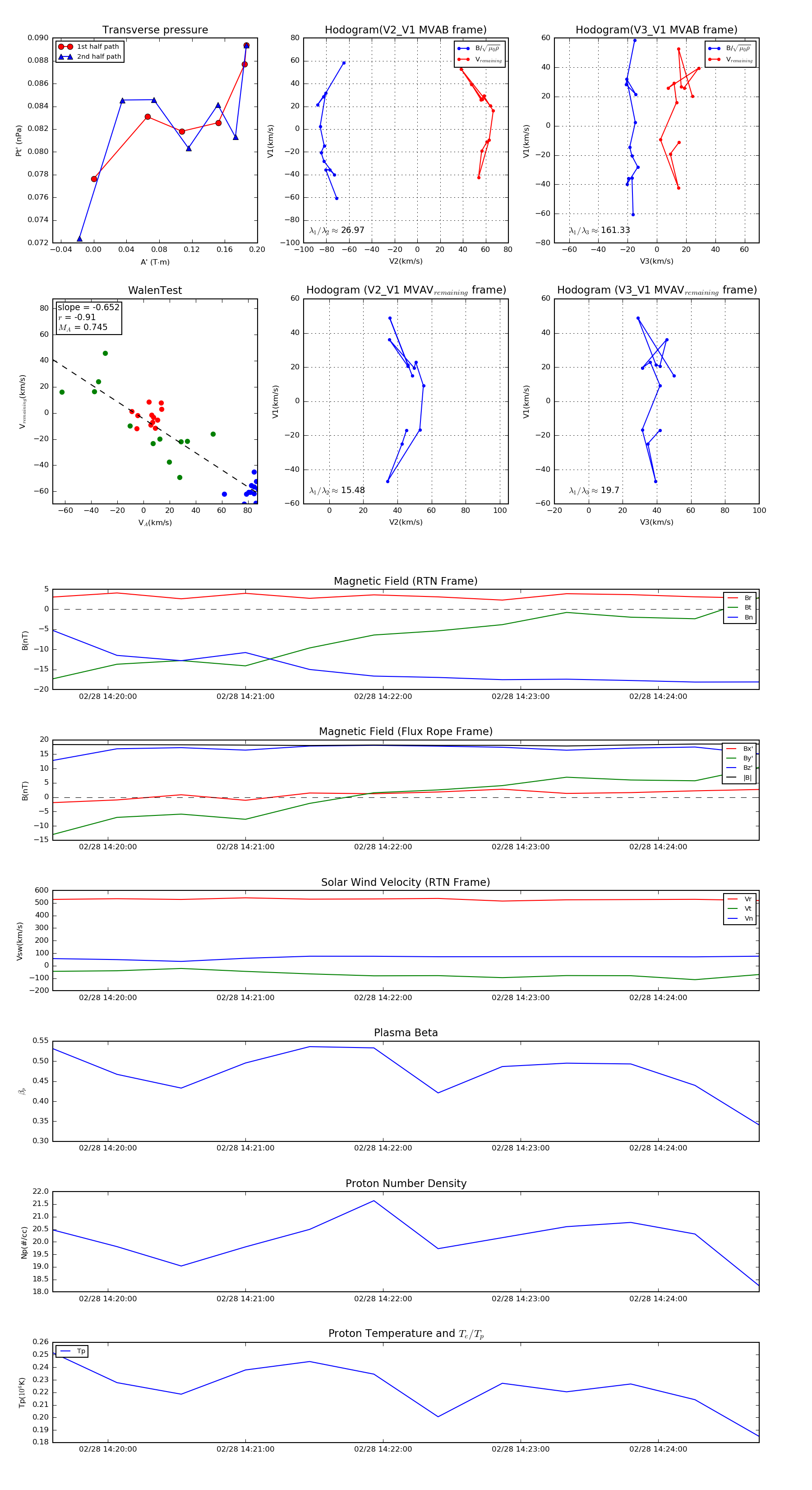
Flux Rope in 2023

Flux Rope Event 2023-02-28 14:19:36 ~ 2023-02-28 14:24:44 (309 seconds)


plot