HOME   LIST
‹–   –›

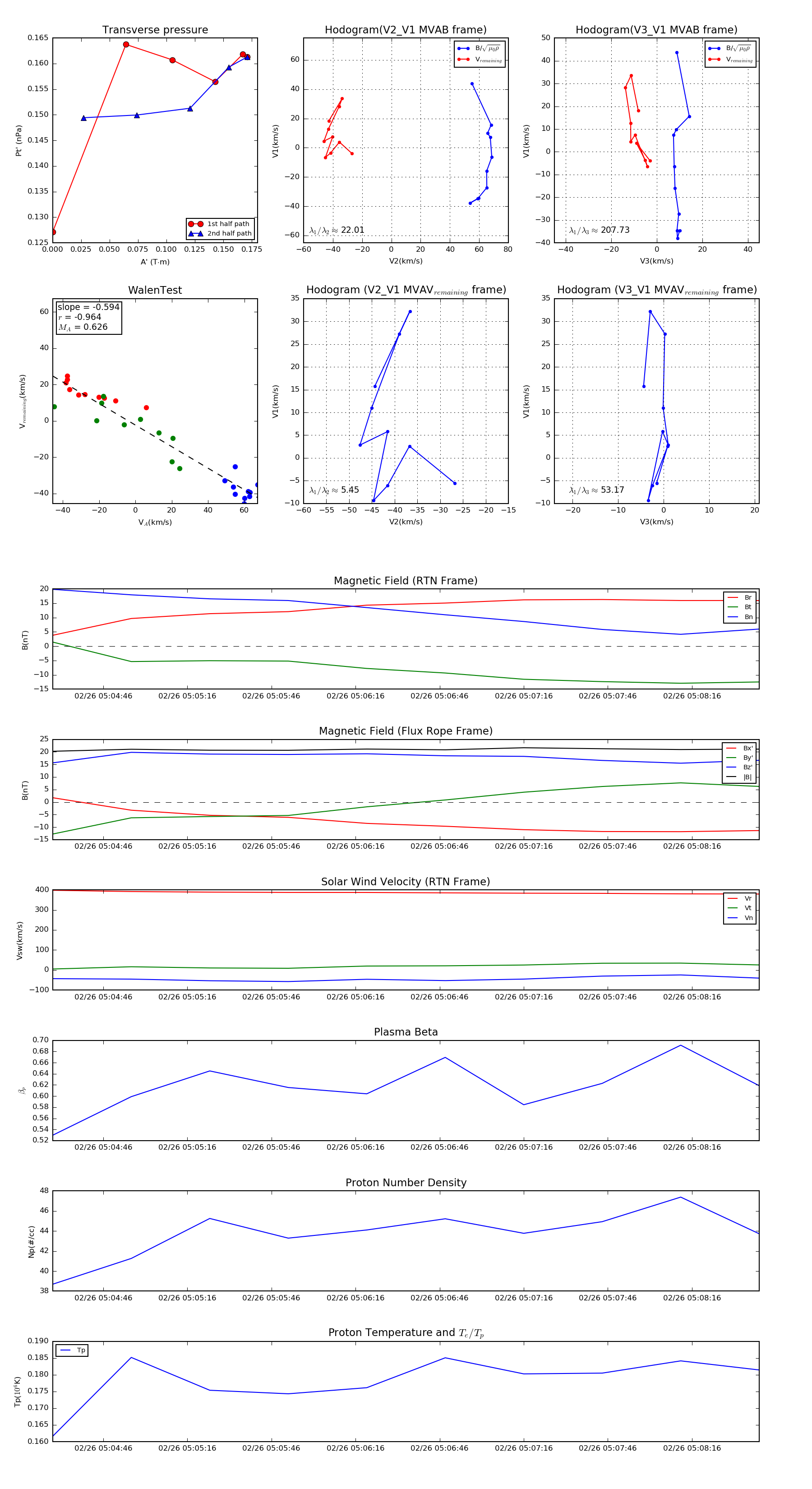
Flux Rope in 2023

Flux Rope Event 2023-02-26 05:04:28 ~ 2023-02-26 05:08:40 (253 seconds)


plot