HOME   LIST
‹–   –›

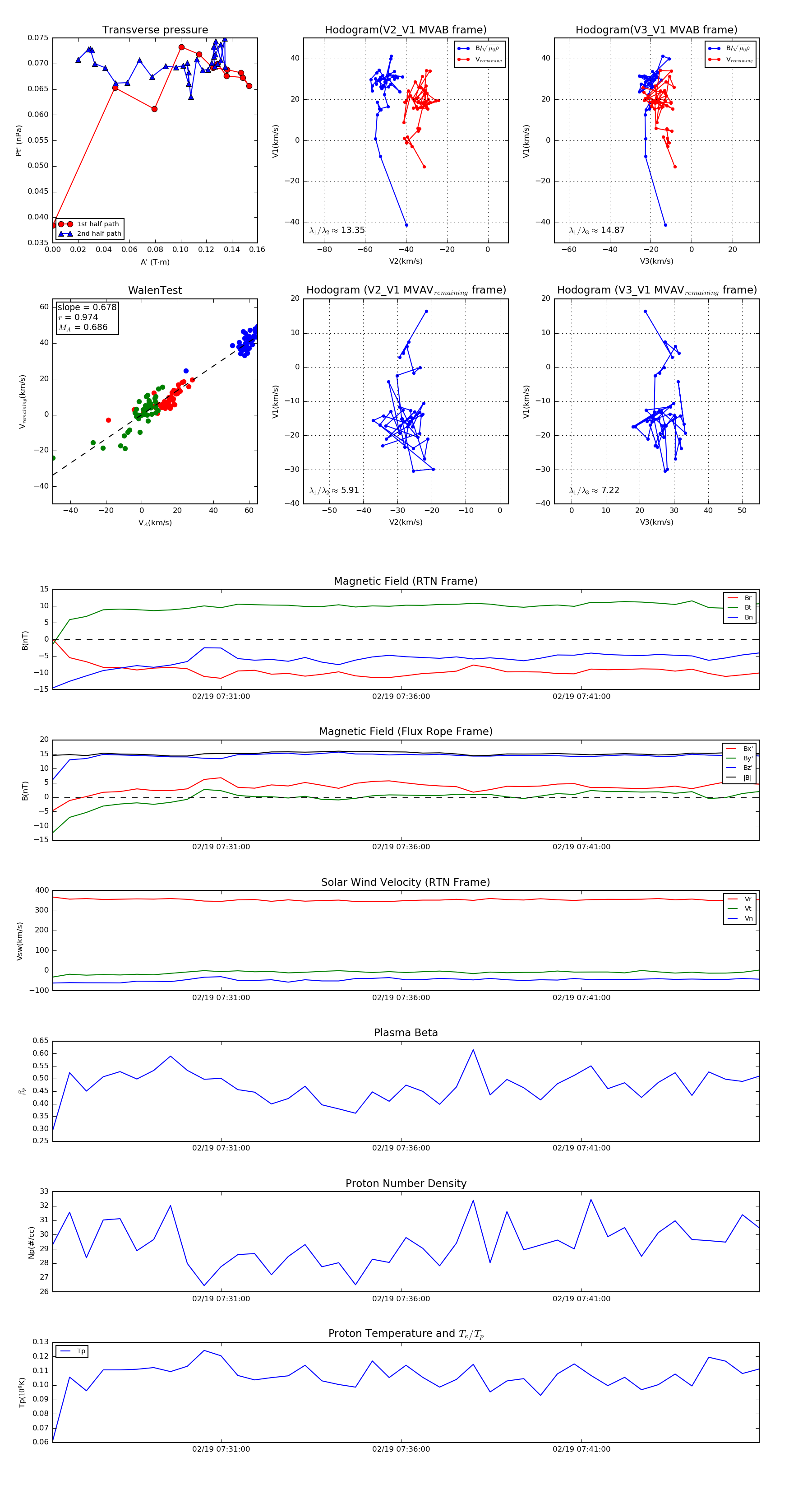
Flux Rope in 2023

Flux Rope Event 2023-02-19 07:26:20 ~ 2023-02-19 07:45:56 (1177 seconds)


plot