HOME   LIST
‹–   –›

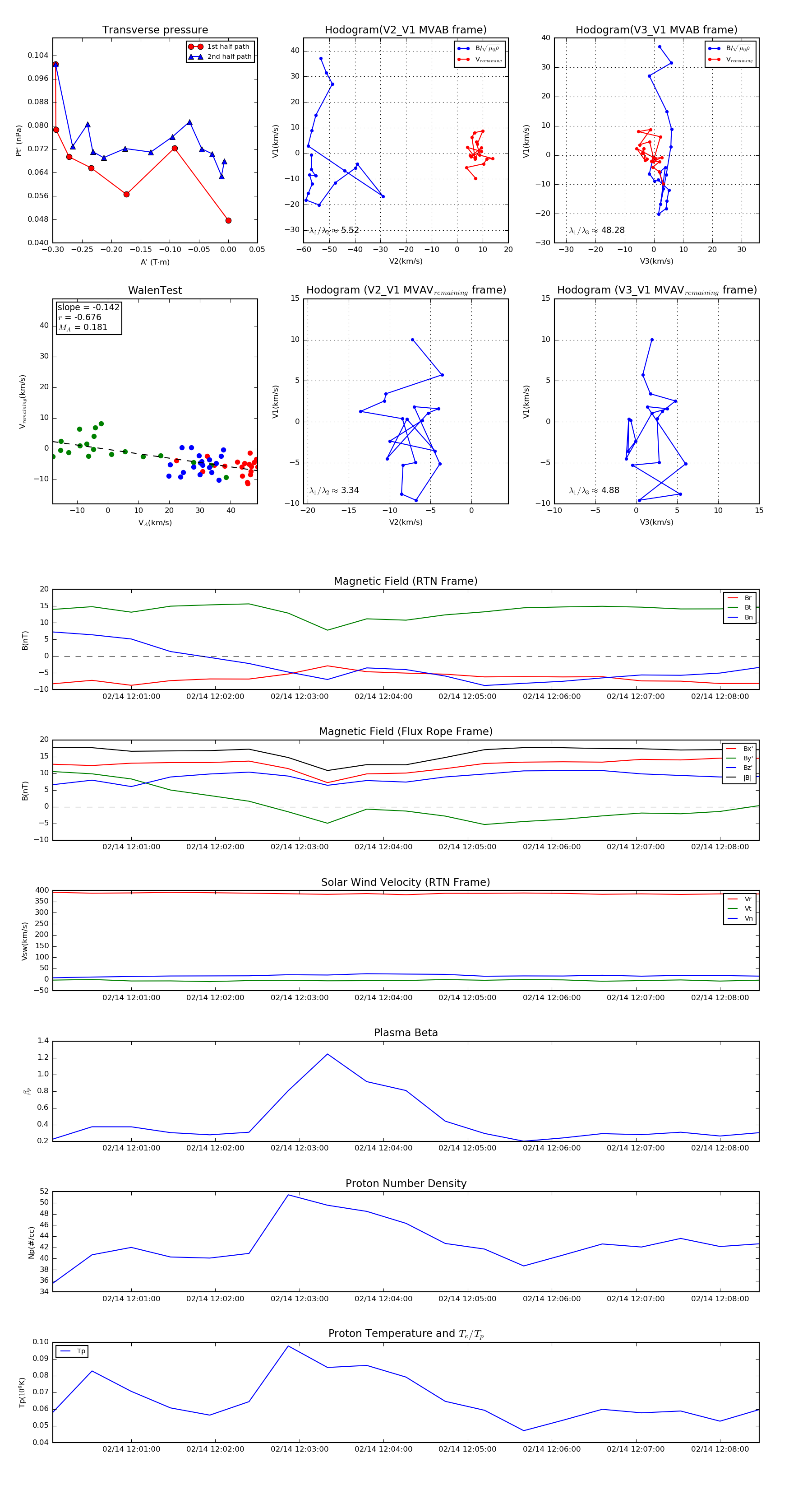
Flux Rope in 2023

Flux Rope Event 2023-02-14 12:00:04 ~ 2023-02-14 12:08:28 (505 seconds)


plot