HOME   LIST
‹–   –›

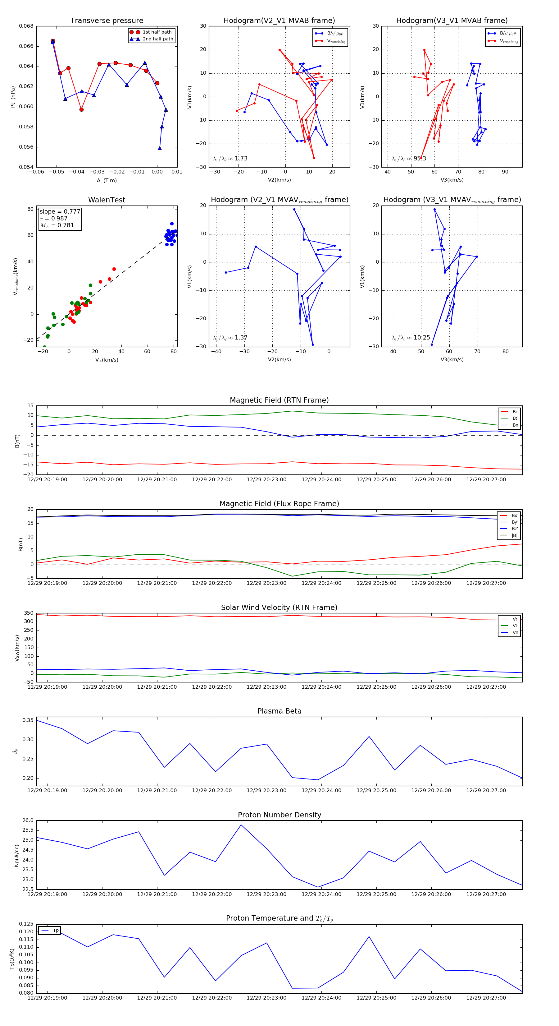
Flux Rope in 2022

Flux Rope Event 2022-12-29 20:18:48 ~ 2022-12-29 20:27:40 (533 seconds)


plot