HOME   LIST
‹–   –›

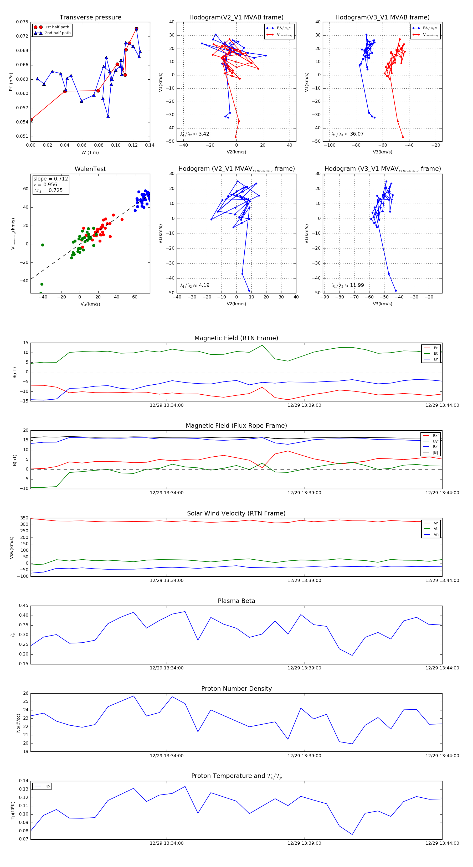
Flux Rope in 2022

Flux Rope Event 2022-12-29 13:29:04 ~ 2022-12-29 13:44:00 (897 seconds)


plot