HOME   LIST
‹–   –›

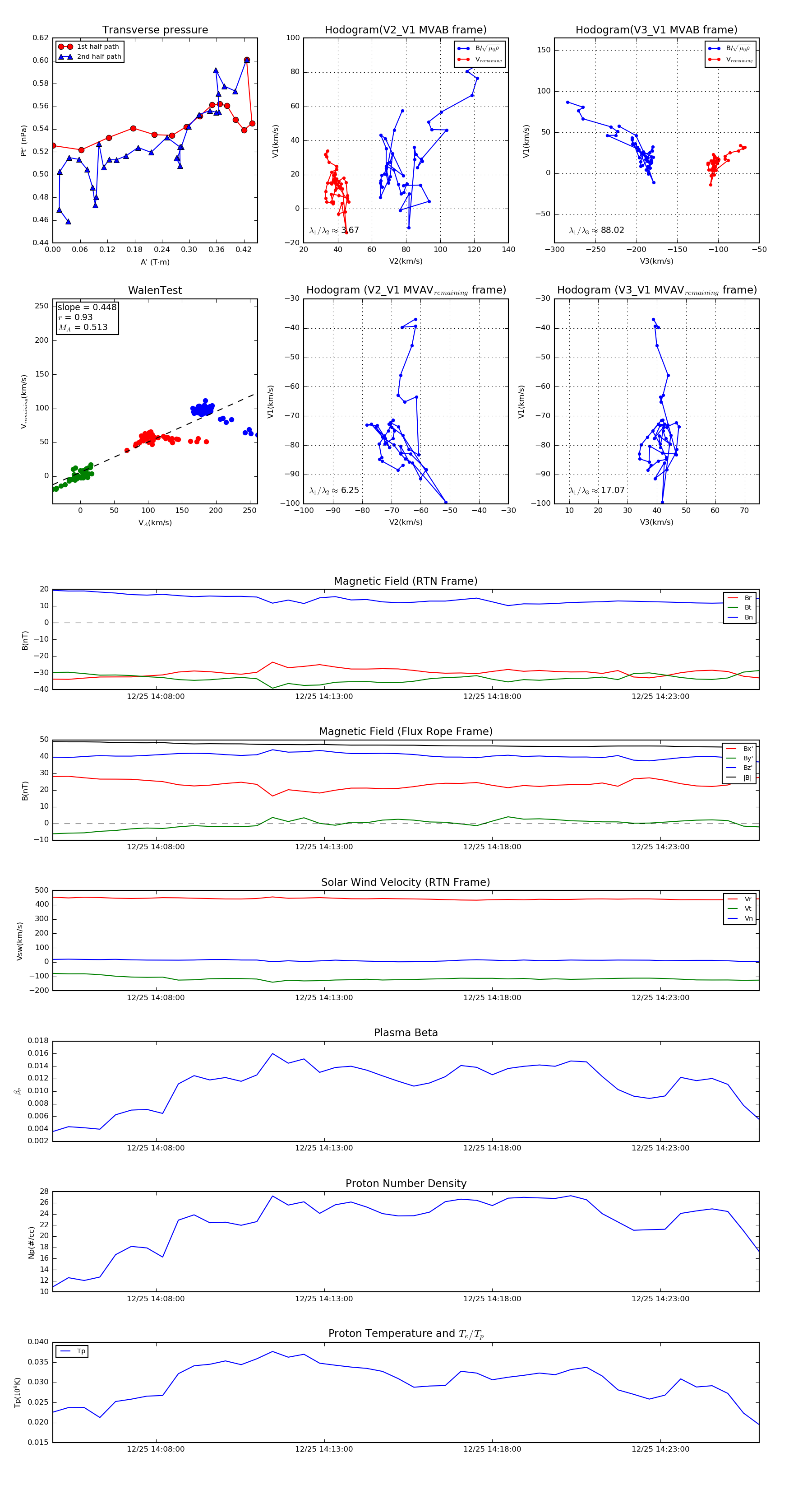
Flux Rope in 2022

Flux Rope Event 2022-12-25 14:04:56 ~ 2022-12-25 14:25:56 (1261 seconds)


plot