HOME   LIST
‹–   –›

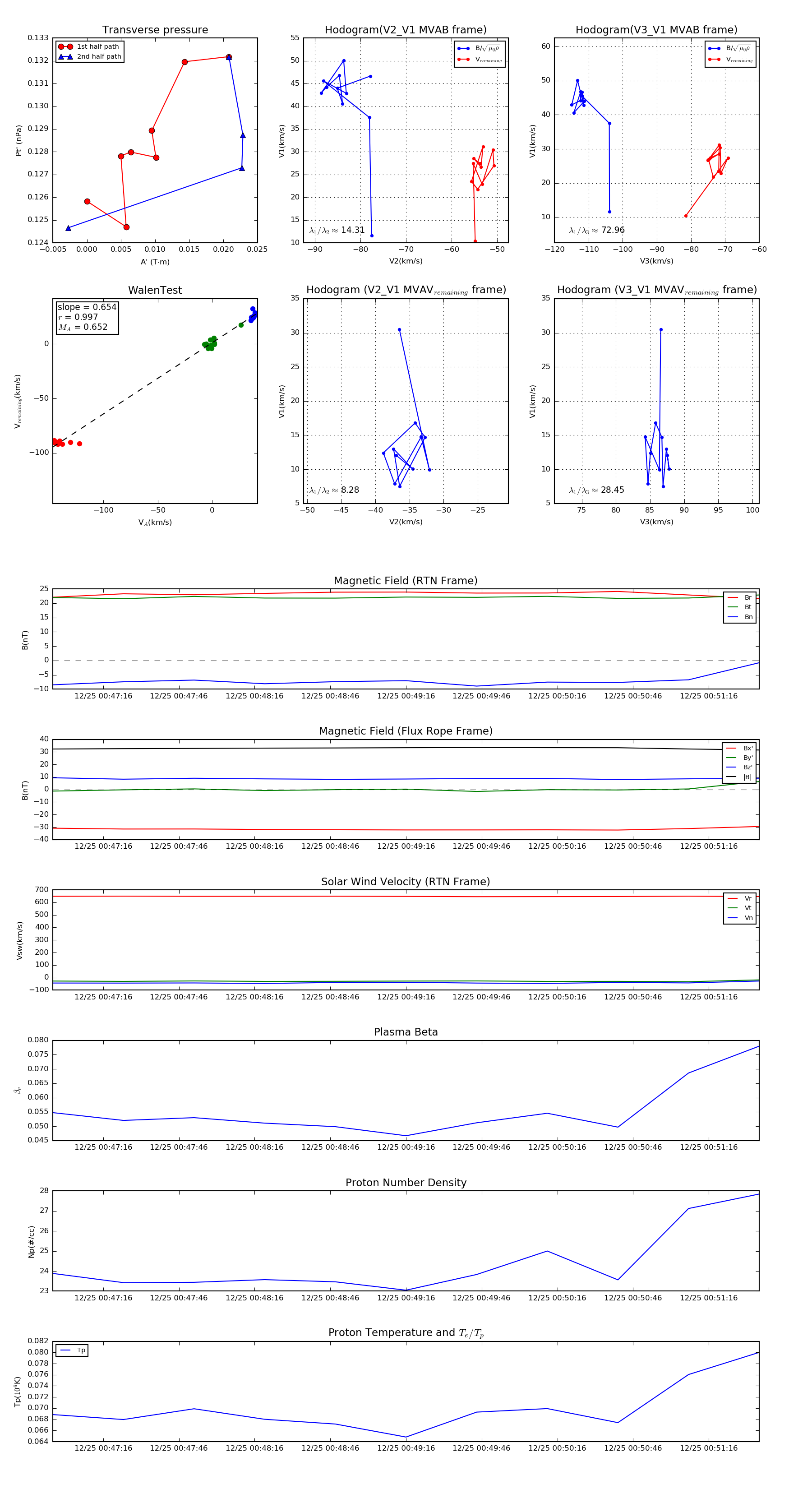
Flux Rope in 2022

Flux Rope Event 2022-12-25 00:46:56 ~ 2022-12-25 00:51:36 (281 seconds)


plot