HOME   LIST
‹–   –›

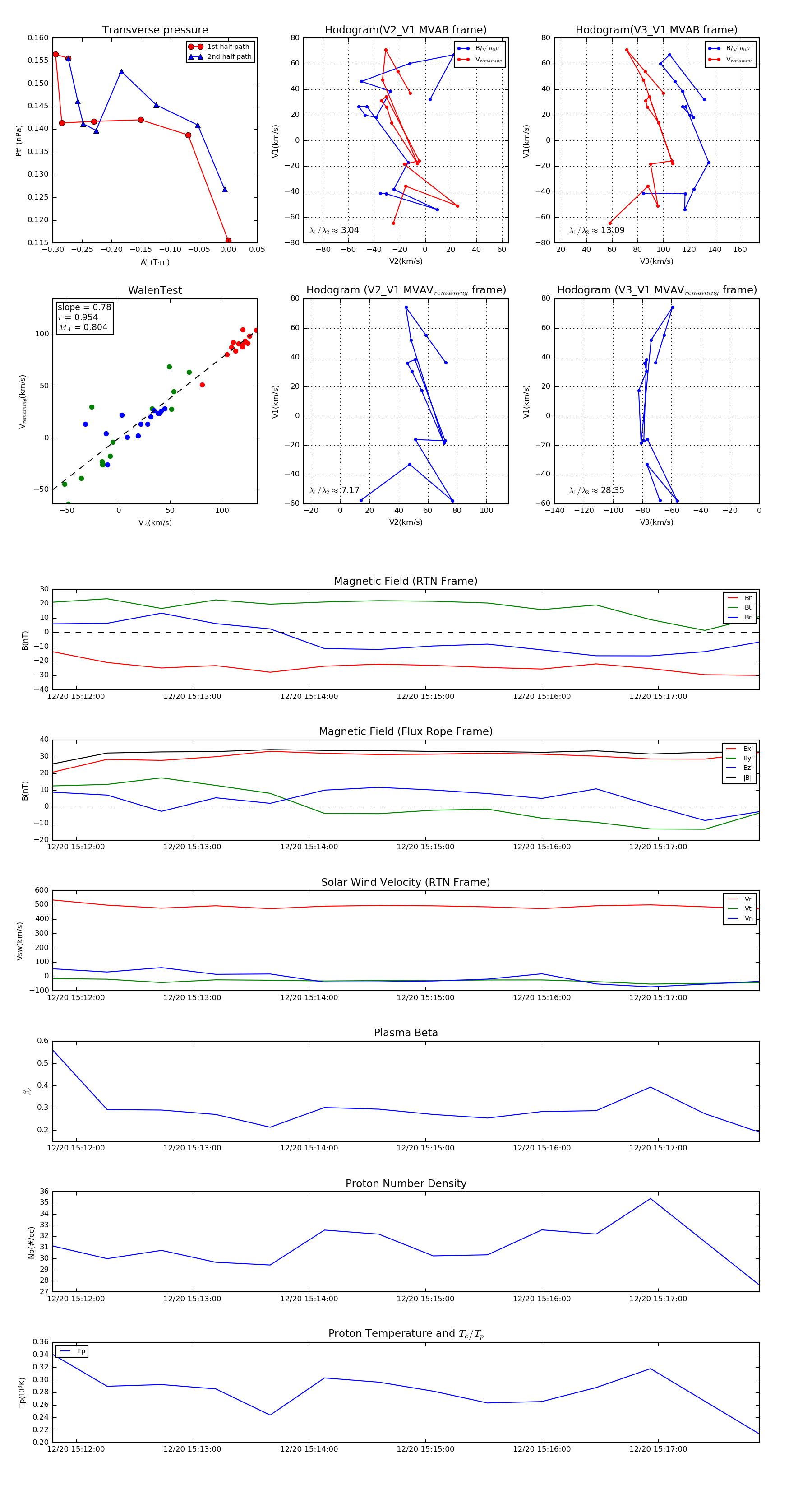
Flux Rope in 2022

Flux Rope Event 2022-12-20 15:11:48 ~ 2022-12-20 15:17:52 (365 seconds)


plot