HOME   LIST
‹–   –›

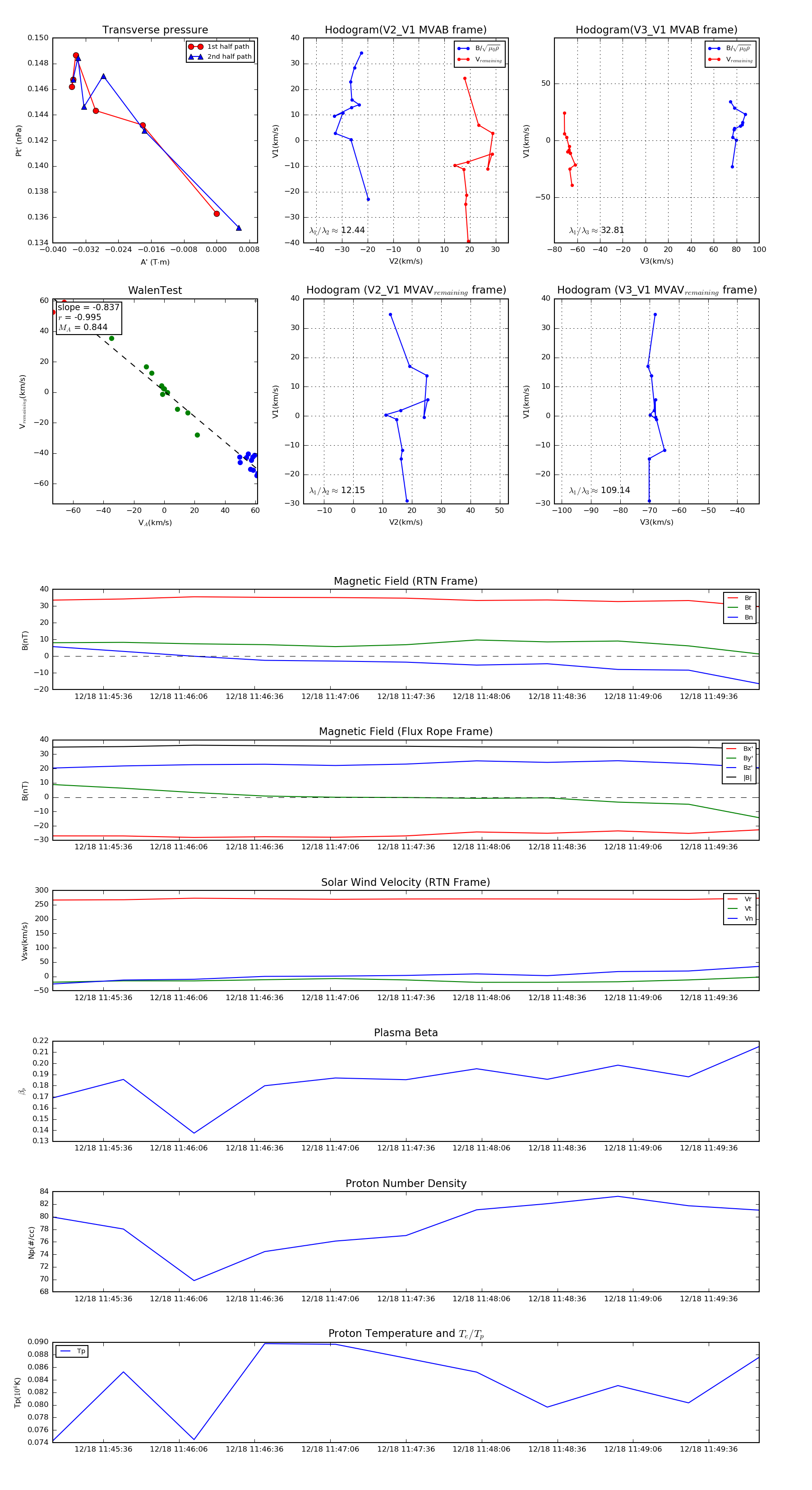
Flux Rope in 2022

Flux Rope Event 2022-12-18 11:45:16 ~ 2022-12-18 11:49:56 (281 seconds)


plot