HOME   LIST
‹–   –›

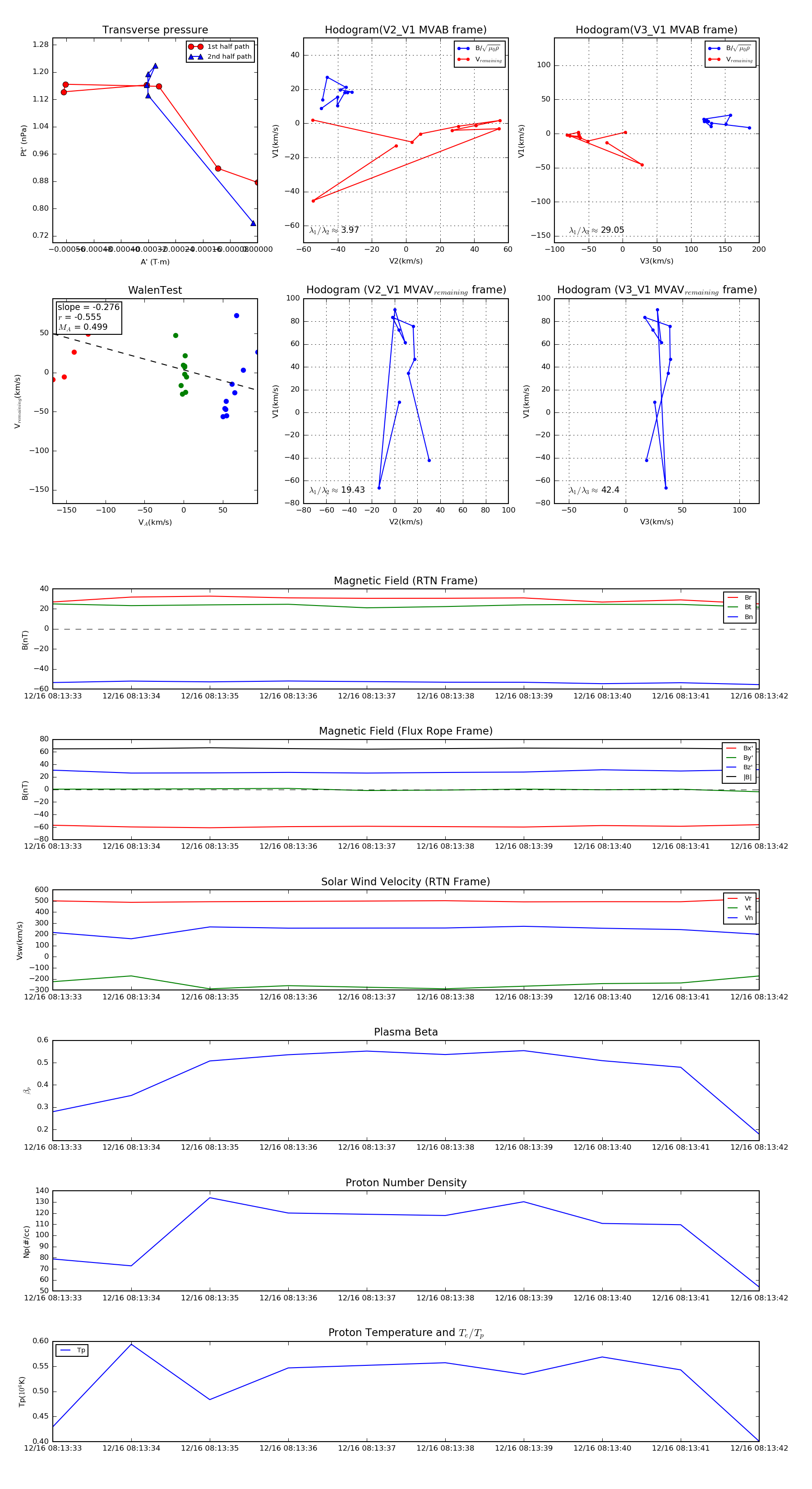
Flux Rope in 2022

Flux Rope Event 2022-12-16 08:13:33 ~ 2022-12-16 08:13:42 (10 seconds)


plot