HOME   LIST
‹–   –›

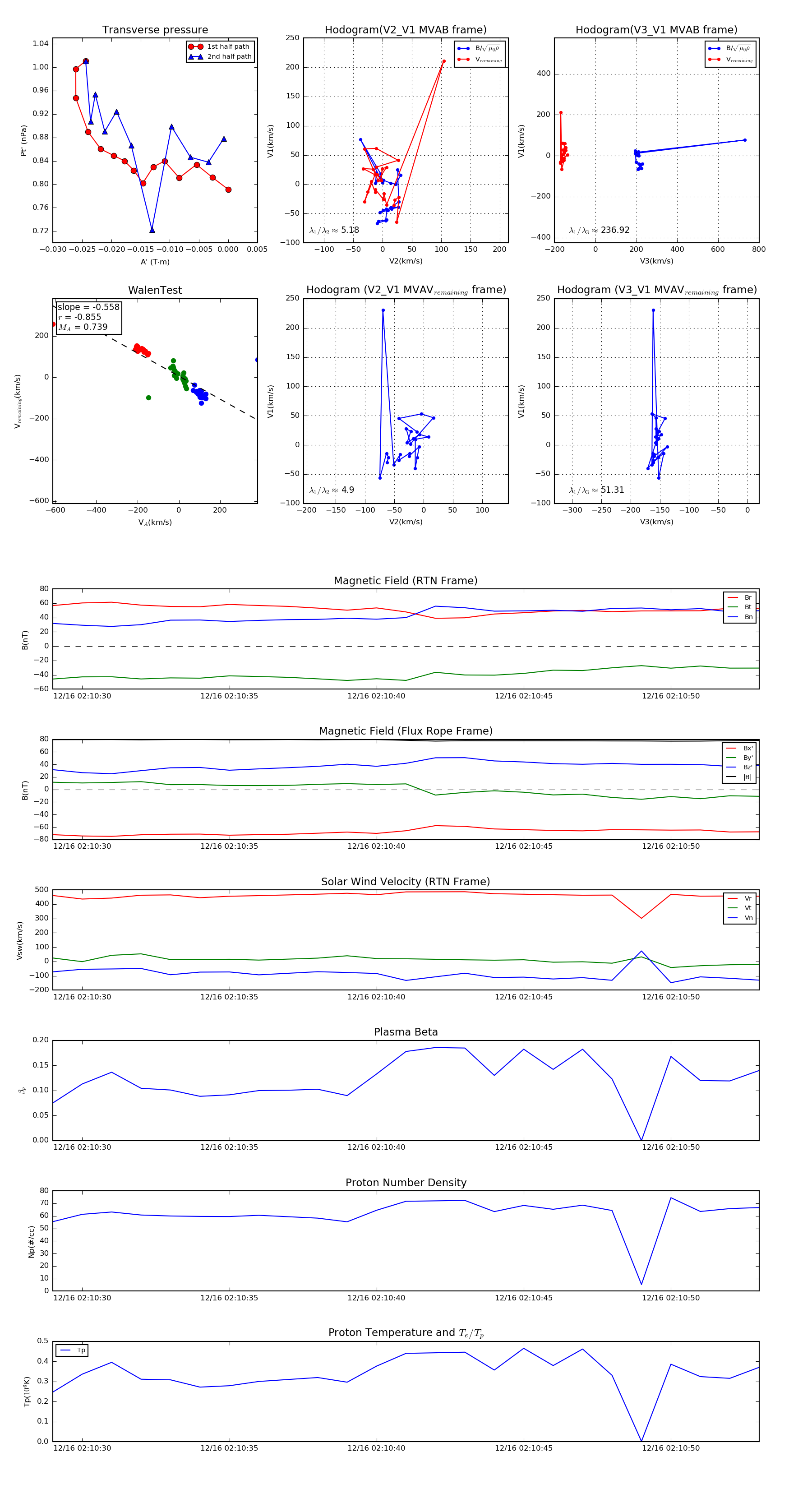
Flux Rope in 2022

Flux Rope Event 2022-12-16 02:10:29 ~ 2022-12-16 02:10:53 (25 seconds)


plot