HOME   LIST
‹–   –›

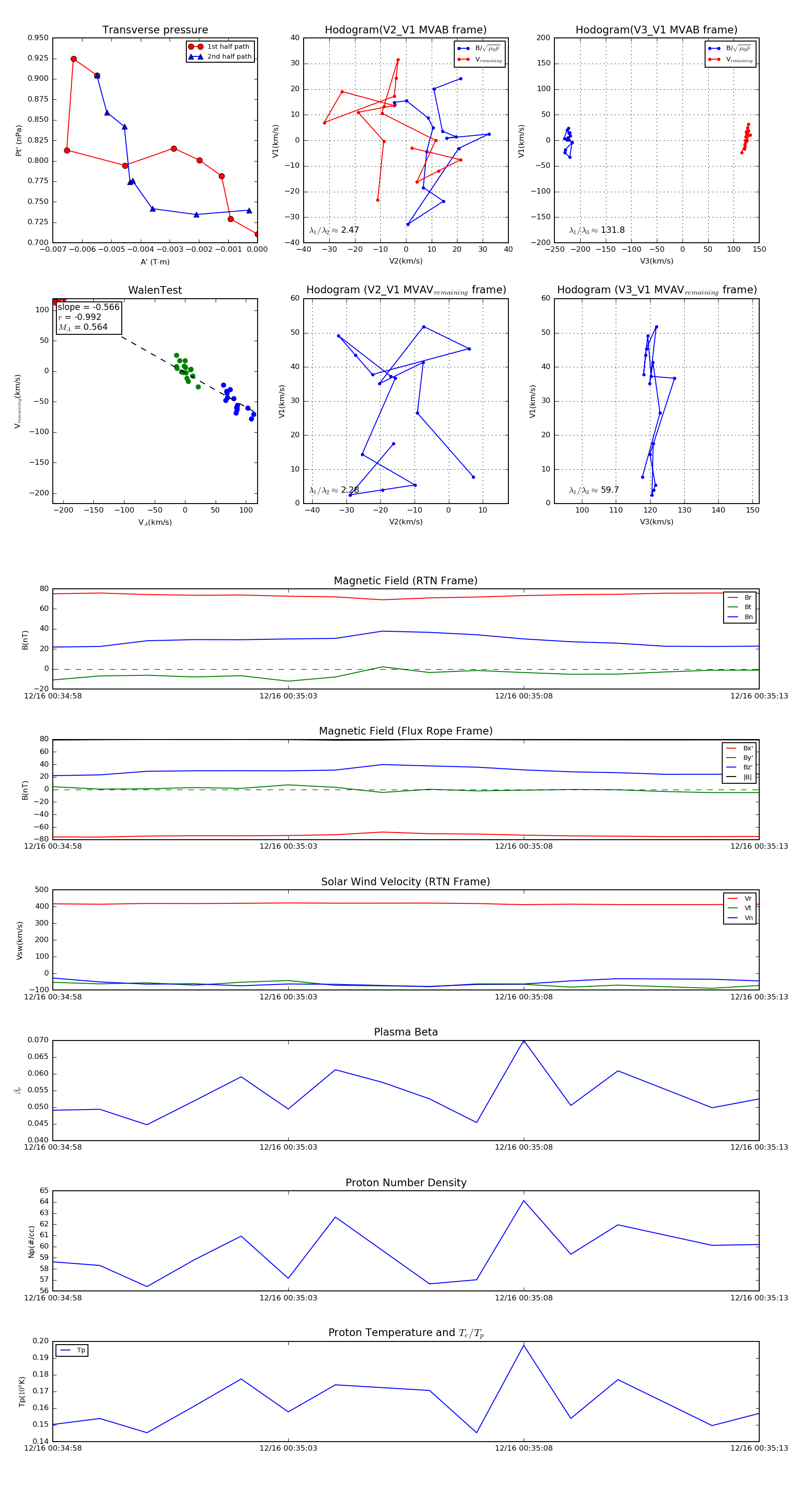
Flux Rope in 2022

Flux Rope Event 2022-12-16 00:34:58 ~ 2022-12-16 00:35:13 (16 seconds)


plot