HOME   LIST
‹–   –›

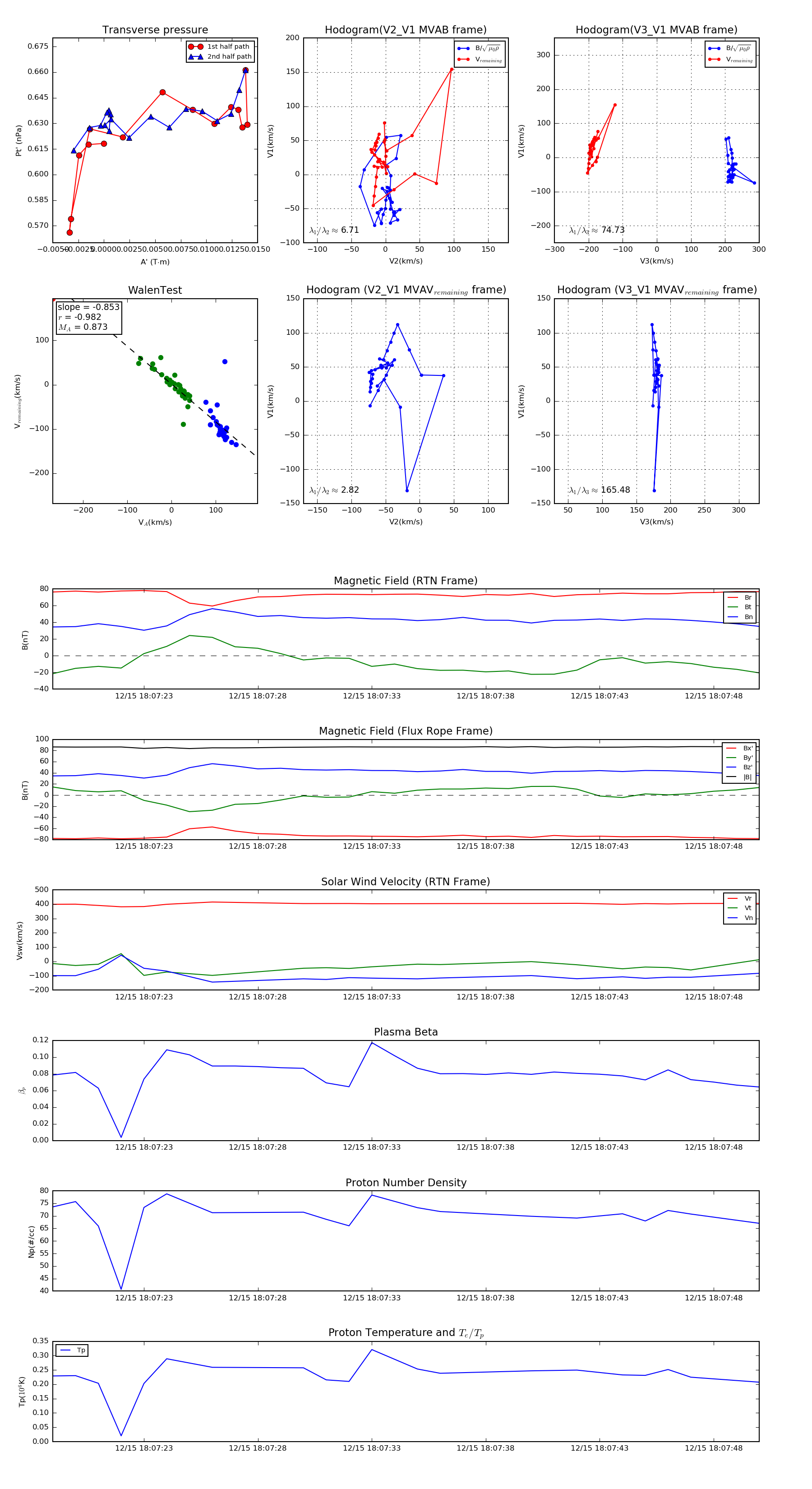
Flux Rope in 2022

Flux Rope Event 2022-12-15 18:07:19 ~ 2022-12-15 18:07:50 (32 seconds)


plot