HOME   LIST
‹–   –›

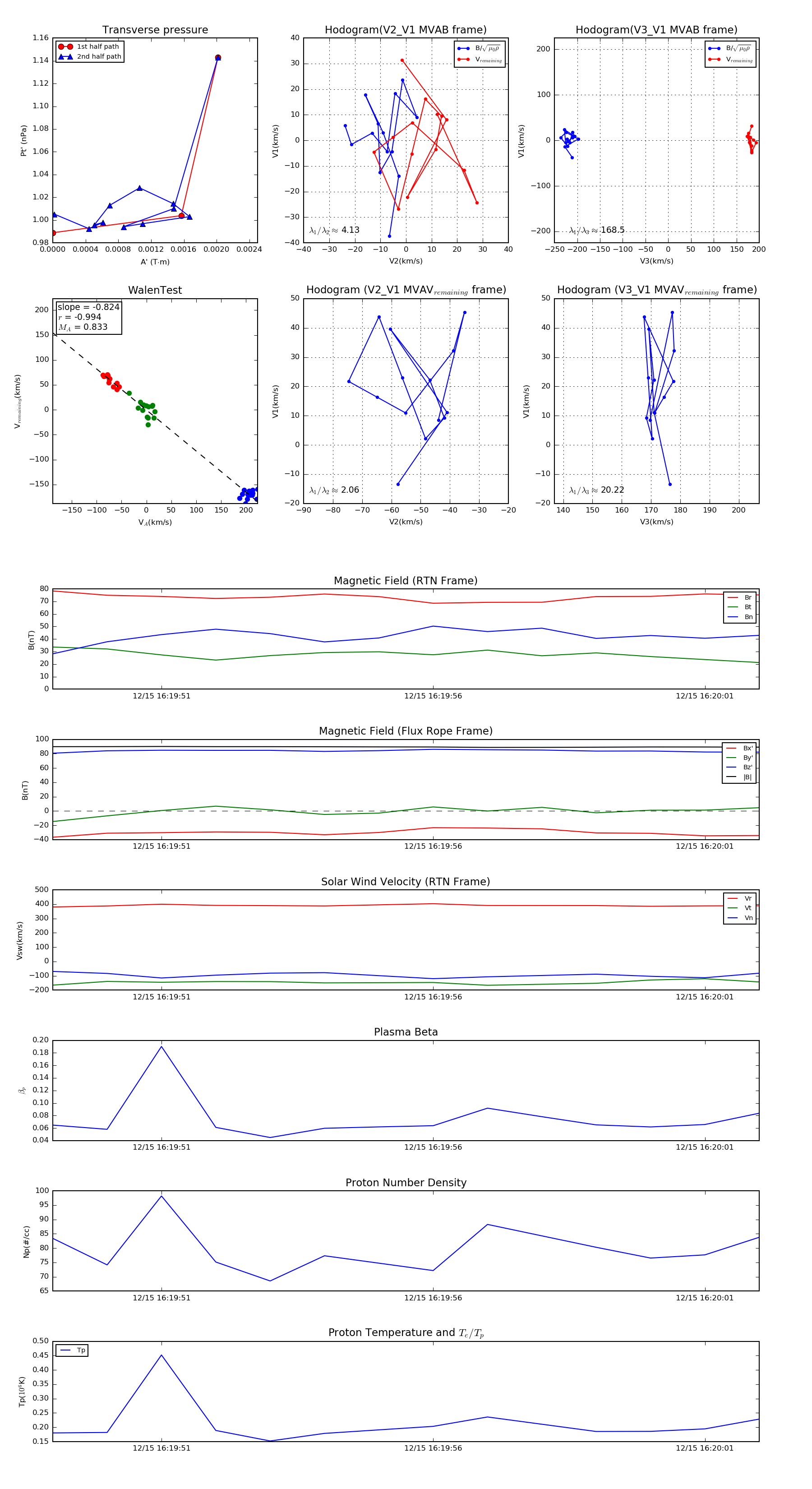
Flux Rope in 2022

Flux Rope Event 2022-12-15 16:19:49 ~ 2022-12-15 16:20:02 (14 seconds)


plot