HOME   LIST
‹–   –›

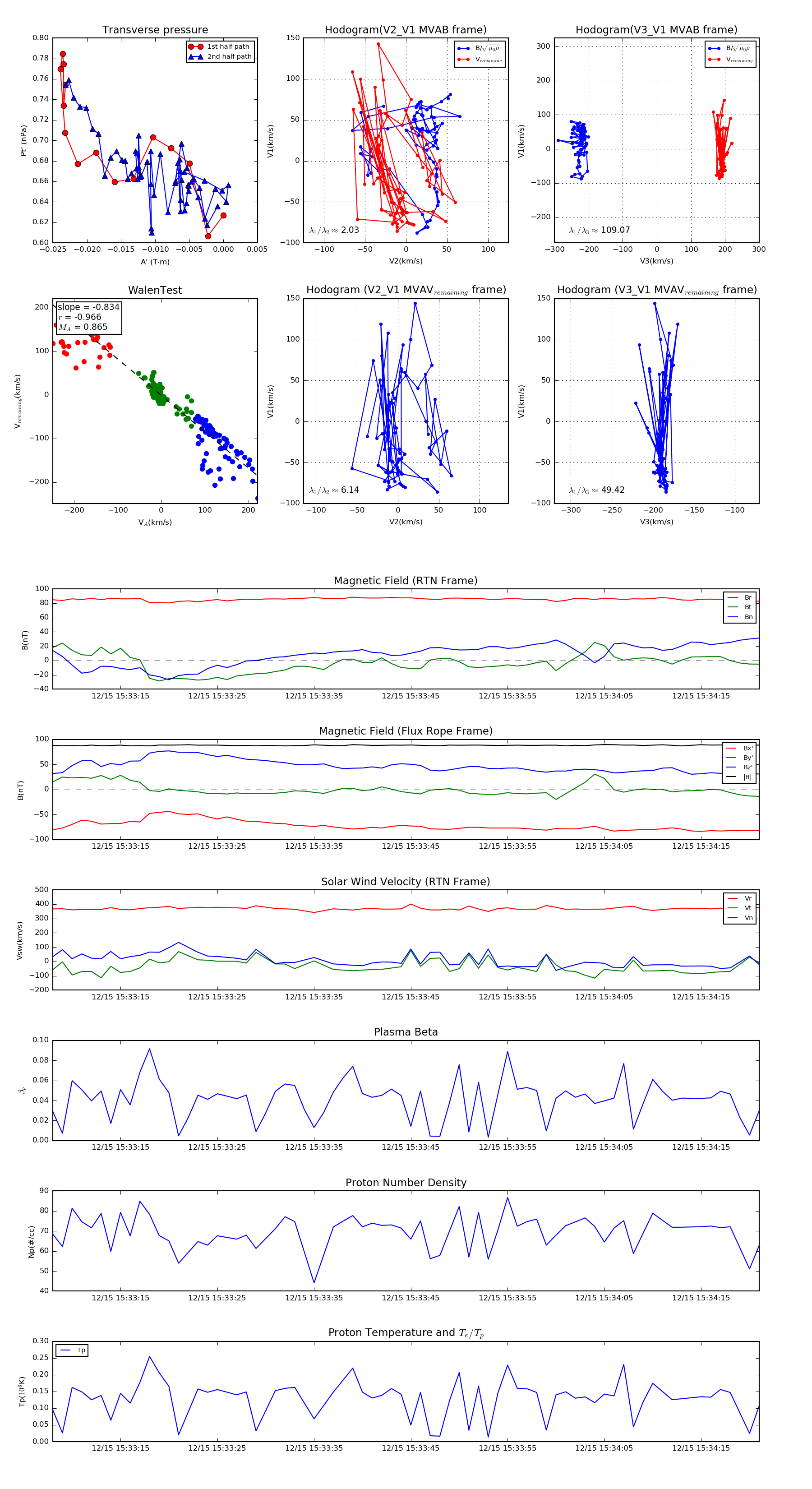
Flux Rope in 2022

Flux Rope Event 2022-12-15 15:33:08 ~ 2022-12-15 15:34:21 (74 seconds)


plot