HOME   LIST
‹–   –›

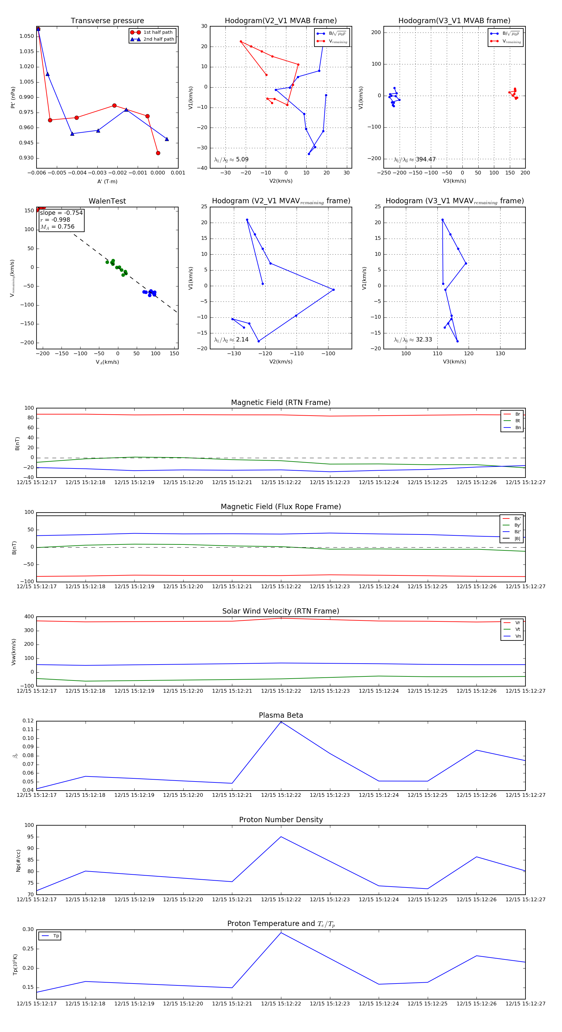
Flux Rope in 2022

Flux Rope Event 2022-12-15 15:12:17 ~ 2022-12-15 15:12:27 (11 seconds)


plot