HOME   LIST
‹–   –›

Flux Rope in 2022

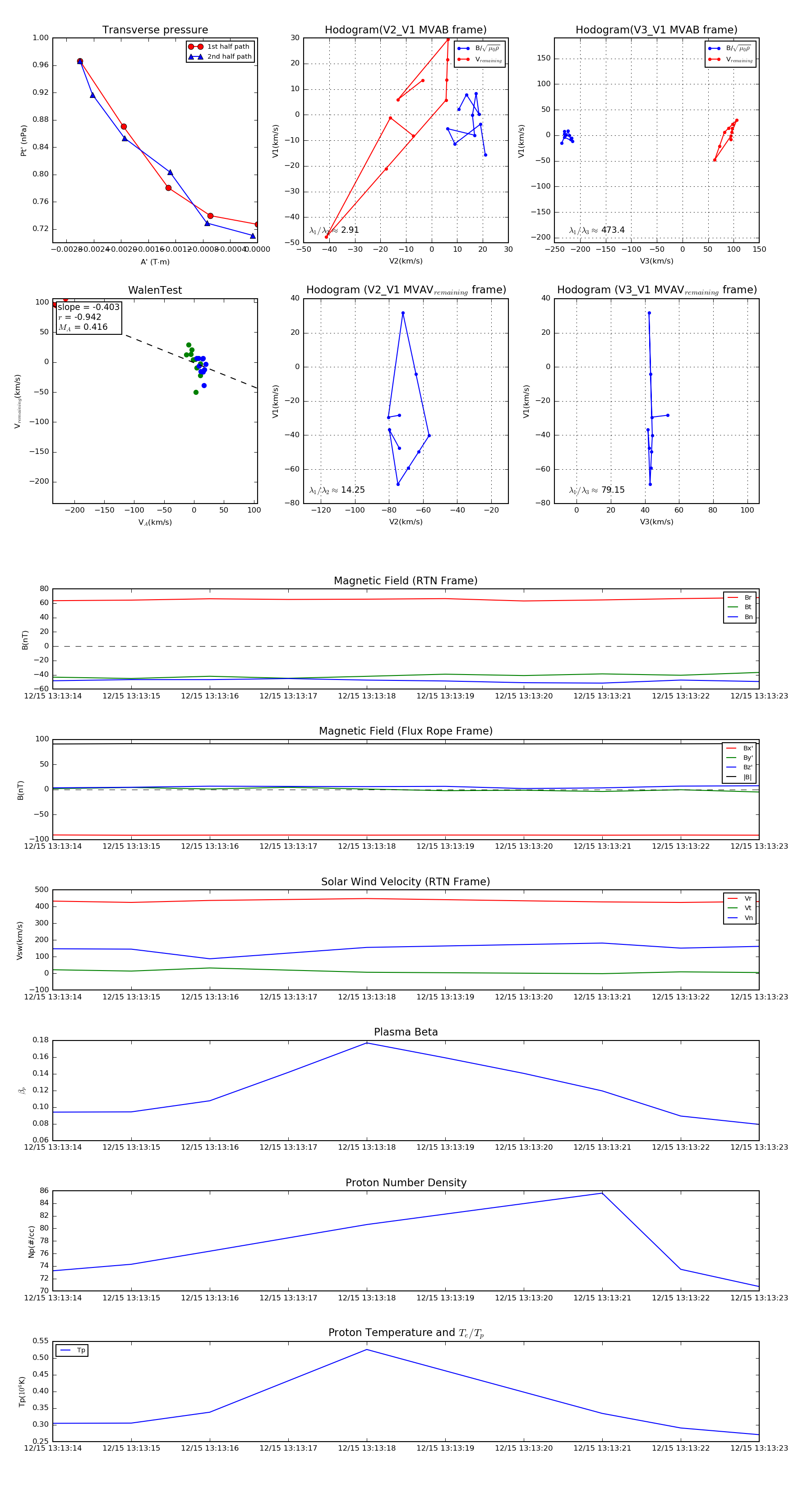
Flux Rope Event 2022-12-15 13:13:14 ~ 2022-12-15 13:13:23 (10 seconds)


plot